/ Student Formation

Student Handbook

Hope College Student Handbook contains established standards for conduct, policies and procedures designed to build a strong transparent, collaborative, ethical and just community of learners.  

Table of Contents 

  1. Welcome from the President
  2. Pillars of the Hope Community
    1. The Hope College Community
    2. Virtues of Discourse in the Hope College Community
    3. Hope’s Christian Aspirations
    4. Hope College Freedom of Expression
    5. Hope College Academic Excellence
  3. Key Resources to Life on Campus
    1. Office of Student Formation and Dean of Students
    2. Academic Advising
    3. Academic Success Center
    4. Boerigter Center for Calling and Career
    5. Business Services
    6. Campus Ministries
    7. Campus Safety
    8. Center for Diversity and Inclusion
    9. Computing and Information Technology
    10. Coordinated Assistance Resource and Education Team
    11. Counseling and Psychological Services
    12. Dining Services
    13. Disability and Accessibility Resources
    14. Office of Community Belonging
    15. Financial Aid
    16. Health Center
    17. Klooster Center for Excellence in Writing
    18. Library
    19. Print and Mail Services
    20. The Paul G. Fried Center for Global Engagement
    21. Registrar
    22. Residential Life and Education
    23. Student Employment
    24. Student Life
    25. Student Congress
    26. Victim Advocate and Prevention Educator
  4. Academic Policies
    1. Classroom Recording Policy
    2. Code for Academic Integrity at Hope College
    3. Complaint Policy
    4. Excessive Absence Policy
    5. Student Load
  5. Student Conduct Process at Hope College
    1. Student Behavior Policies
      1. Alcoholic Beverages
      2. Respectful Community Membership
      3. Technology Usage Policy
      4. Campus Demonstrations and Disorderly Behavior
      5. Disorderly Conduct
      6. Drugs
      7. False Testimony or Dishonesty
      8. Fire Safety
      9. Firearms, Weapons or Fireworks
      10. Gambling and Other Illegal Financial Activities
      11. Visitation Hours
      12. Health Service/Insurance
      13. Individual Responsibilities and Community Rights
      14. Misuse of College Keys, Punch Codes or Card Access
      15. Property
      16. Theft
      17. Unauthorized Entry
      18. Violations of the Law
    2. Overview of the Hope College Student Conduct Process
    3. Student Judicial Rights
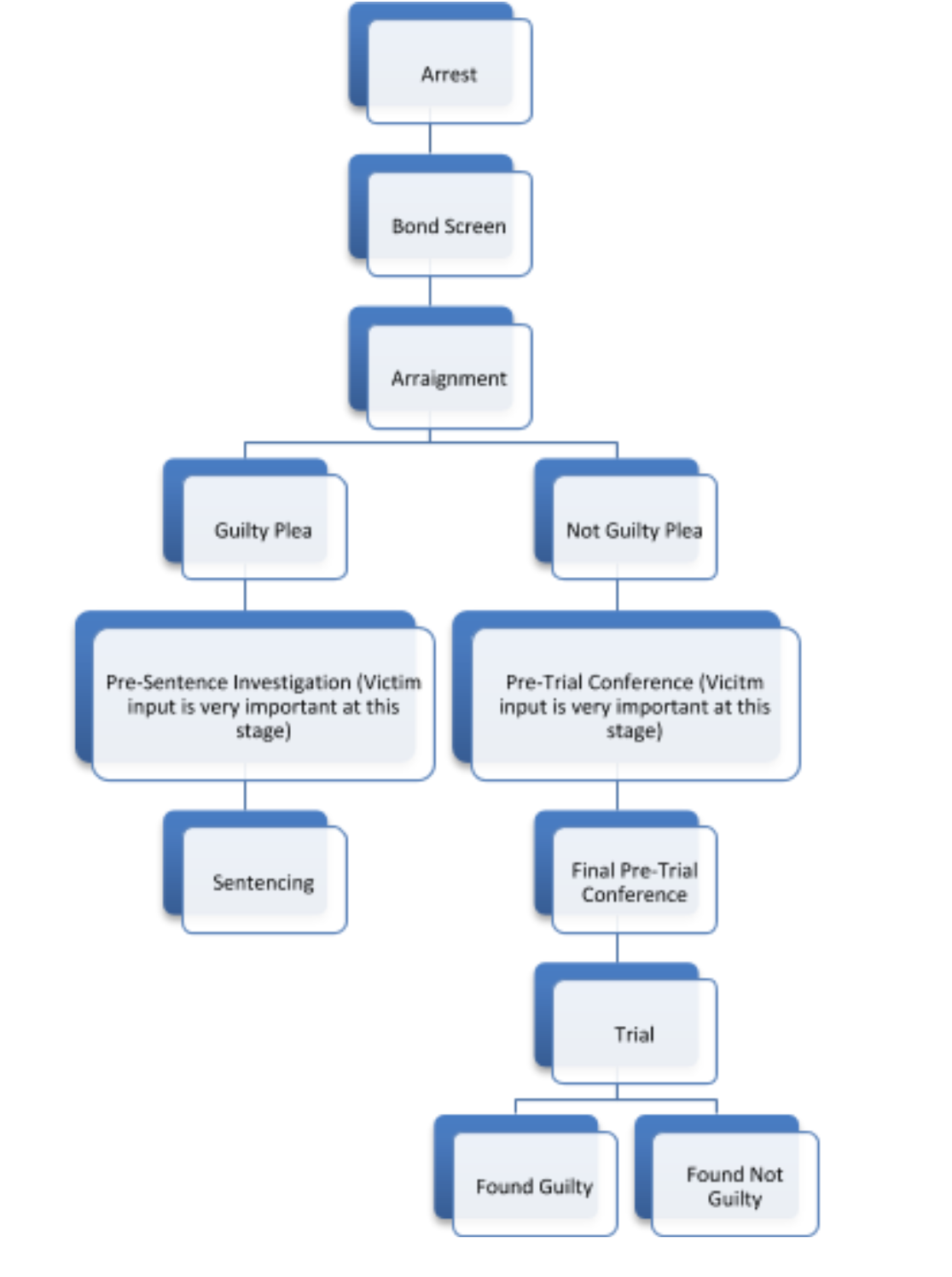
    4. Hope College Student Conduct Process Flowchart
    5. Distribution of Policies and Jurisdiction
    6. Student Conduct Authority
    7. Interpretation and Revision
    8. Student Judicial Records
    9. Sanctions
    10. Interaction Between College-Issued Probation and Court-Issued Probation
    11. District Court Criminal Process Flowchart
    12. Interim Action
    13. Parental Notification
    14. Self-Report Policy
    15. Medical Exception for Alcohol
    16. Bystander Medical Exception
    17. Amnesty for Reporting Party and Witnesses
    18. Summary Suspension
    19. Judicial Record Expungement
  6. Residential Living Policy
    1. Hostile Living Environment Response Policy
    2. Housing Terms and Conditions
    3. Sharps Disposal Policy
  7. Campus Community Policies
    1. Bicycle Usage Policy
    2. Campus Security, Safety and You
    3. Dining Services and Board Policy
    4. Drug and Alcohol Policy
    5. Emergency Contact Policy
    6. Federal Educational Rights and Privacy Act
    7. Loss of Student Eligibility for Federal Aid Due to Drug Conviction
    8. Missing Persons Policy
    9. Equal Opportunity, Harassment and Nondiscrimination Policy
    10. Small Unmanned Aircraft System (UAS)/Drone Policy
    11. Smoking Policy
    12. Student Travel Policy
    13. Technology Usage Policy
    14. Timely Warning/Emergency Notifications
  8. Approval and Implementation

Welcome from the President

Welcome to the new academic year. Whether you are returning to Hope or new to our community, the year ahead will be nothing quite like any of us have experienced. And while there will be difficulties, there will be new opportunities to innovate, learn and grow. 

We encourage you to review the important information in this Student Handbook. This document outlines a way of life we call the Hope College Experience and the essential components of being a community devoted to living and learning together. Hope is not merely a collection of classrooms, residence halls, cottages, and athletic facilities. We are a community of approximately three thousand students who, in addition to hundreds of faculty and staff members, strive everyday for excellence and growth.

You have chosen to attend a college which has earned a reputation for academic excellence. Your faculty is among the best in American higher education and I encourage you to take every opportunity to learn from them, both inside and outside the classroom. I, too, had the great advantage of learning from these outstanding teacher-scholars and I know first hand how they truly care about their students. They are eager to see you excel.

You are also a member of a community that is enriched by a diversity of perspectives, backgrounds and experiences. Everyone is welcome to express viewpoints according to our virtues of discourse. These virtues - humility to listen, hospitality to welcome, patience to understand, courage to challenge, and honesty to speak truth in love — create the space in which the deepest learning takes place.

Ultimately, your success is driven by you. A degree from Hope is highly respected by employers and graduate schools alike because they know Hope graduates have cleared a high bar to earn it. Therefore, your own performance will elevate the value of a Hope degree for all who follow you. We hope you will embrace this commitment and make the most of your Hope experience.

I’m excited for this year. Together, we will face challenges with a confident expectation that something good is going to happen. That’s HOPE!

Spera in Deo,

Matthew A. Scogin
President

Pillars of the Hope Community

The Hope College Community

Community refers to a group of individuals who share a common purpose and goal. It is a group that lives, works, and interacts respectfully, with consideration of the unique qualities of the others within the community. Often diverse, this group commits to a shared experience by negotiating strategies for a healthy and productive environment, where the needs of both the individual and the group are nurtured and enhanced.

When you become a member of the Hope community, either by enrolling in classes or as a faculty or staff member, you assume the responsibility of creating an atmosphere that is conducive to education and scholarship by observing the standards that have been defined. Being a member of the Hope College community has many rewards found in the quality of education, numerous co-curricular activities and vibrant Christian character. You will reap the benefits of belonging to such a community, but also are expected to uphold the values and respect the individuals who likewise belong to this community.

Throughout this handbook, you will find helpful information about our community. Whether you live on-campus or off-campus, it is important that you are a positive influence on the campus and in the surrounding community. Hope College has established standards for conduct in order to protect the rights of every student and to ensure a community of respect. The college strives to make this campus a place where members can study, work, and reside, and where people are treated with respect.

Furthermore, all residents of the campus are an integral part of the community and, as such, will assume an active role in developing and monitoring an atmosphere that promotes success for all members. As a community member, your rights and responsibilities must be balanced with the needs of your neighbors.

Hope College aspires to be an institution that cares and engages learning to make a difference.

Virtues of Discourse in the Hope College Community

Hope College provides, with recognized excellence, an undergraduate liberal arts education vitally informed by the historic Christian faith. Thus, Hope seeks to be an educational community in which all individuals are, as a matter of deeply held principle, treated with the respect due them as God’s creatures. As an academic institution, we are also firmly committed to the exploration of a wide range of ideas, some of which will not garner wide agreement within the community.

When disagreement and controversy ensue, as they surely will at times, how do we conduct our institutional conversations? We believe the following virtues of conversation are both biblically warranted and consistent with our educational mission. We recommend them to the Hope community as a means of ensuring that our conversations with one another are consistent with both our convictions regarding the worth of people and with our educational mission. These qualities of a liberally educated individual may become especially important when the pressures of controversy and disagreement might incline us to disregard them.

Humility recognizes the limitations of any one person’s knowledge, and thus makes it possible to learn from the insights of others. Humility says no to the price that prevents open communication, thus encouraging a willingness to consider carefully others’ opinions and perspectives. Humility does not mean, however, endorsement of every view encountered.

Hospitality is the virtue of welcoming the stranger—who might really be anyone whose ideas, beliefs, or morality might seem different, confusing, or discomforting. Even more, it is the virtue of receiving others into our presence and offering a safe place for people to express ideas unlike our own.

Patience is the willingness and the fortitude to stay engaged, calmly persevering, with the knowledge that waiting is not merely doing nothing, but is a persistent determination that reveals and stretches our ability to understand.

Courage is the boldness to accept risks associated with honest advocacy of one's position. Courage requires the strength to freely speak ones’ convictions even when one’s opinions may be considered dangerous or unpopular. Courage also involves the ability to listen openly as others articulate beliefs that are different from your own.

Honesty is a determined commitment to discovering and speaking the truth by members of the community. Fidelity to what is the case and an unwillingness to mislead are hallmarks of honesty. Honesty fosters an open environment that encourages growth and leads to real progress.

Hope's Christian Aspirations

Hope College is a Christian community that invites all its members into a holistic and robust engagement with the historic Christian faith and a personal encounter with the living Christ through the Holy Spirit. Our Christian identity is described by the following three aspirations:

Hope Aspires to be Faithful

The College’s board, faculty, administration, and staff are committed to the historic Christian faith as expressed in the ecumenical creeds of the ancient church, especially the Nicene and Apostles Creeds, which Protestants, Catholics, and Orthodox hold in common. The variety of expressions of the Christian faith we hold in common contributes to the vitality of Hope College.

Hope Aspires to be Welcoming

Hospitality is a hallmark of the Christian faith. Hope seeks to be a community that affirms the dignity of all persons as bearers of God’s image. We are a community where all come together to offer their gifts of understanding to one another. Students of all faiths – or no faith at all – are welcomed at Hope. We invite our students to join a vibrant, caring academic community where the Christian faith and the pursuit of knowledge intersect, and where the full humanity of all may flourish. All at Hope are invited to experience the love and good news of God’s forgiveness found in Jesus Christ.

Hope Aspires to be Transformational

Hope was established as a college in the Reformed tradition, which affirms the centrality of Scripture and the importance of learning. We are committed to freedom of inquiry in the pursuit of truth and knowledge of every field of study, confident that all truth is God’s truth. We also affirm that knowledge is not an end in itself. Scripture urges us to “be transformed by the renewing of your minds, so that you may discern what is the will of God – what is acceptable and perfect” (Romans 12:2). The whole Hope community is encouraged in a life-long commitment to grow in God’s grace and to pursue vocations through which the world so loved by God is renewed.

Hope College Freedom of Expression

RATIONALE FOR FREEDOM OF EXPRESSION STATEMENT

At Hope College, we are guided by the historic Christian faithChristian Aspirations, and Virtues of Public Discourse. Believing that “what comes out of the mouth proceeds from the heart… ” (Matthew 15:18), the College is “committed to freedom of inquiry in the pursuit of truth and knowledge in every field of study, confident that all truth is God’s truth.” With that said, claims and counterclaims should be motivated by pursuing and interrogating truth — not to degrade another person or group of people created and loved by God.

We know that our faculty, staff, and students will disagree on questions of religion, sexuality, politics, race, economics, and a whole host of other theological, moral, and social questions. We do not shy away from these differences, including dissenting opinions. Often, free expression of dissenting opinions has led to systematic changes for the advancement of communities, particularly marginalized communities.

At Hope, we approach these differences of perspective with the strong belief that the powerful love of God unites more tightly than any socially constructed division. With God’s love in mind, the College strives to protect free and open inquiry, discussion, and debate in light of our historic Christian faith and our Virtues of Public Discourse, helping us achieve our Christian Aspirations. Accordingly, the College commits to fostering an environment where its members feel safe to speak their minds, from a place of love, without fear of reprisal.

To this end, this college-wide Freedom of Expression Statement provides moral and legal protection to all our members. It demonstrates that Hope is committed to freedom of expression and inquiry. This statement derives from our Mission, Christian Aspirations, Virtues of Public Discourse, and commitment to the liberal arts.

FREEDOM OF EXPRESSION STATEMENT

The College extends to its faculty, staff, and students freedom and protection for the expression of their religious, philosophical, literary, artistic, political, or scientific views. Expressing a viewpoint does not, standing alone, constitute a violation of Hope College policies. The College values the expression of diverse perspectives and ideas and constructive engagement that seeks to pursue and investigate claims of truth.

The protections offered under this statement are broad, but not absolute or without limitation. Along with Hope’s Mission, Virtues of Public Discourse, Christian Aspirations, the policies and guidelines of Hope College (including those in all handbooks) serve as frames for expressions of speech and conduct.

The College’s commitment to freedom of expression and intellectual curiosity do not protect speech or expressive conduct that violates the law or college policies, which includes but is not limited to: true threats, defamation, discriminatory harassment, incitement to imminent violence, violence, “fighting words,” and destruction of property. Hope also reserves the right to impose reasonable restrictions on when, where, and how expression is disseminated in order to prevent speech which substantially disrupts the learning or working environment, or otherwise interferes with the normal operations of the College.

These time, place, and manner restrictions are ordinarily outlined in college policies and procedures and are resonant with the mission, Christian Aspirations and Virtues of Public Discourse. As we seek God’s truth, let us engage with one another in a manner that is consistent with our belief that all people are created by God and bear the image of God.

Hope College Academic Excellence

A Hope College education challenges students to develop an understanding of the Christian faith as a basis for academic excellence and the fulfillment of human potential. The goal of this education, therefore, is to provide students with the intellectual and ethical foundations for lifelong learning and a life of service to others.

The general education curriculum (The Anchor Plan) offers students clearly defined criteria for success, information about their progress toward meeting these criteria, and multiple opportunities to attain them. . The Anchor Plan is the heart of a Hope education in which students explore fundamental and emerging questions about humanity, the natural world and God.

Through the Anchor Plan, students will:

  1. Examine fundamental or emerging questions about humanity, the natural world, or God by seeking answers through different modes of inquiry.
  2. Reflect on the diverse perspectives, cultures and historical experiences of people in the United States and the world.
  3. Practice Hope College’s Virtues of Public Discourse: humility to listen, hospitality to welcome, patience to understand, courage to challenge, honesty to speak the truth in love.
  4. Demonstrate an ability to communicate to a specific audience by employing multiple approaches, media or languages.
  5. Analyze evidence or data to solve problems, reach informed conclusions or make sound judgements.
  6. Understand key tenets of the historic Christian faith.
  7. Explain their own values, commitments and convictions.

Key Resources to LIFE ON CAMPUS

Hope College is committed to providing many resources and co-curricular activities that are essential for students. Experiences where students are challenged, supported, and cared for as it relates to the liberal arts, community membership, understanding and experiencing faith in action, and living and learning in a diverse community.

A. STUDENT FORMATION AND DEAN OF STUDENTS Office

The following departments  report directly to the VP for Student Formation/Dean of Students: Athletics, Community Belonging/Title IX, Counseling and Psychological Services (CAPS), Health Center, Integrative Learning Team, Residential Life, and Student Life.  These are joined by two additional departments, Campus Ministries and the Center for Diversity and Inclusion (CDI), to form the Student Formation team. This team also works closely with campus partners including Catering and Dining Services, Disability and Accessibility Resources (DAR), and Student Support and Retention.

The Student Formation team works to promote a safe, respectful, healthy, and inclusive campus; coordinates specific programs and services; and monitors and responds to emerging situations that impact your experience. 

Additional information regarding the ways in which we support and engage the variety of constituents of the Hope community can be found by visiting the Student Formation website.

B. ACADEMIC ADVISING

As a Hope student, you are ultimately responsible for understanding your graduation and degree requirements.

The college communicates academic requirements and standing every semester and offers training to educate you about requirements at key points in your academic journey.

There are many college resources to utilize along the way. One especially valuable resource is your academic advisor, who partners with you to connect your academic program to your future goals so that you are able to see the big picture of how your education prepares you to be an agent of hope who lives faithfully into your vocation.

We hope you take time to dream, explore your strengths, interests, and goals and discern what purpose grounds you with your academic advisor, while understanding and meeting the institution’s graduation requirements.

Before each meeting with your academic advisor, you are expected to do the following:

  • Thoroughly examine DegreeWorks to review the Anchor Plan and any major/minor requirements and to check your earned credits and consider whether you are on track to achieve 120 credits by your expected graduation date.
  • Create or re-evaluate your four-year plan.
  • Read the registration instructions and resources from the Registrar’s Office.
  • Use the Hope Schedule of Courses to find classes you may want to take next semester.
  • Schedule and meet with your advisor for pre-registration advising during the scheduled pre-registration advising window.  
  • Think about any experiential learning experiences you are interested in (internships, research, off-campus study).

More information may be found on the Academic Advising web page.

C. ACADEMIC SUCCESS CENTER

The Academic Success Center (ASC) provides you with group and individual opportunities to become a successful, active learner. We assist students in developing productive, independent, and collaborative learning techniques that will contribute to your academic and personal growth. To learn more about the Academic Success Center and the resources we provide, please visit our website or stop into our office which is located on the 2nd floor of Van Zoeren Hall, room 261, immediately adjacent to the Van Wylen Library entrance.

D. Boerigter Center for Calling and Career

The Boerigter Center for Calling and Career specializes in providing the resources and services you need to successfully navigate your next best step at Hope and beyond. Our staff partners with you to assist you with discerning your major or career, debriefing your strengths, resume and cover letter building, networking online and in person, job/clinical shadowing opportunities, internship/job search support, and graduate school applications. To learn more about the Boerigter Center and the programs and services we offer, please visit our website at hope.edu/boerigter or head to Handshake to schedule an appointment.

E. Business Services

Business Services is responsible for your Hope College student account, billing, collections, and financial operations. Questions regarding rates and cost, billing, and students’ accounts can be found on the Business Services website, by calling 616.395.7810 or by emailing businessservices@hope.edu.

F. CAMPUS MINISTRIES

Campus Ministries offers opportunities for the campus community to engage in the act of common worship four times a week in Dimnent Chapel (Monday, Wednesday, and Friday mornings from 10:30–10:52 a.m. for Chapel, and the Gathering on Sunday evenings at 8 p.m.). All members of the Hope College community are welcome!

Want to connect one-on-one with a chaplain over a cup of coffee? Interested in joining a small group, serving on the prayer team, participating in a Spring Break Immersion trip, or exploring prophetic witness? How about getting involved in athletics ministry or Spanish Bible study? Check out our website for the many ways that you can get involved.

G. CAMPUS SAFETY

To keep our campus safe, it is crucial to report all crimes and suspicious activities as soon as possible. When emergencies such as injury, fire, or crime occur on campus, you should call 9-1-1 from campus phones. Emergency calls to 9-1-1 from your cell phone will be received by the Ottawa County Central Dispatch. For non-emergency situations on-campus, Campus Safety can be reached by dialing 7770 from campus phones or 616.395.7770 from a cell phone. The Campus Safety Department is open 24 hours a day, 7 days a week, and 365 days a year.

For any fire, police, or medical emergency, dial 9-1-1.

  • Give your name, phone number, and exact location.
  • Describe the nature of the incident or situation.
  • Be prepared to respond to questions or instructions from the dispatcher.
  • Please stay on the line until all pertinent information is obtained.

Students and employees should promptly and accurately report criminal offenses and suspicious activity to Campus Safety for assessment of making timely warning notifications, for inclusion in the daily crime log, and for the annual statistical disclosure. In addition to Campus Safety, incidents may also be reported to the Holland Department of Public Safety by contacting Ottawa County Central Dispatch at 9-1-1. If you witness a crime and are uncertain if the victim has reported it, will report it, or is unable to report it because of disability or other circumstance, contact Campus Safety or dial 9-1-1 and allow emergency personnel to evaluate the situation.

The role of the Campus Safety Department on campus is to identify and institute programs to enhance the protection of you, the other members of the Hope community, and the property of Hope College. Together with all members of the campus community, Campus Safety strives to provide a safe and secure environment for members of the college community to learn, live, and work.

H. CENTER FOR DIVERSITY AND INCLUSION

In collaboration with the greater Hope community, the Center for Diversity and Inclusion (CDI) aims to promote a Christ-centered culture of equity and inclusion. The primary goal of the Center for Diversity and Inclusion is to empower you to excel academically and flourish as a socially responsible leader in a diverse and global world. The primary focus of CDI is community building, a sense of belonging, retention, and student success. We encourage you to participate in the opportunities, resources, and services provided by CDI. Some specific opportunities consist of: Step2Success orientation program, Diversity Lecture series, Multicultural Student Organizations, annual leadership retreats, annual conferences, research, and impactful leadership opportunities. To learn more about CDI, you can visit their website or contact them at diversity@hope.edu.

I. Computing and Information Technology

The Computing and Information Technology Office (CIT) goal is to come alongside you and your technology to enable you to do your best work. They have answers to all your technology questions, whether you are having trouble with Hope’s Wi-Fi, antivirus software, online services, or troubleshooting and repairing your personal computer. To learn more about CIT, you can visit the CIT website or contact them at 616.395.7670.

J. COORDINATED ASSISTANCE RESOURCE AND EDUCATION TEAM

The Hope College Coordinated Assistance Resource and Education (CARE) team is a multidisciplinary group of staff members who meet regularly to identify, monitor and, if necessary, provide support for students in an integrated fashion. This support is focused on your academic and personal success as well as the safety of the campus community.

The CARE team also serves as a resource to the campus community who may have questions about how to deal with a particular situation. If you are concerned about the physical or emotional well-being of a student in any way, please let the CARE team know by completing the CARE Form.

K. COUNSELING AND PSYCHOLOGICAL SERVICES

Counseling and Psychological Services (CAPS) is oriented towards working with you to reach your full personal and academic potential. These services may include individual counseling and psychoeducational groups; psychoeducational programming in classrooms and clubs; crisis intervention and after-hours support; and consultations with various campus stakeholders. All services are confidential and free to degree-seeking enrolled Hope students.

For more details about our office and services, as well as other mental health resources: visit our website and our Instagram account.

L. DINING SERVICES

Dining Services creates unique experiences that meet the needs and values of the community we serve by partnering with our students, faculty and staff. You may use Unlimited, 10, 15, 21 or 7 Plus meal plans at Phelps Dining. All meal plans include Dining Dollars that may be used at the Kletz Market, Phelps Dining, or concessions for home athletic venues (except Hope Hockey). All students who reside in a residential hall are required to have an Unlimited, 10,15 or 21 meal plans.  The Dining Services website has current menus, meal plan details, dietary and allergen information, Frequently Asked Questions, GET Mobile Online ordering, and current employment opportunities.

M. DISABILITY and Accessibility Resources

Disability and Accessibility Resources works proactively with you and the campus community to ensure Hope College is accessible for all students. This work may include approving reasonable accommodations for students with documented disabilities. Any student who has an impairment (including temporary conditions) that substantially limits one or more major life activities may seek assistance from our office. The office is located in Van Zoeren 261. Office hours are 9 a.m. to 5 p.m. You can make appointments by calling 616.395.7925 or by visiting our website.

N. OFFICE OF COMMUNITY BELONGING

Hope College affirms the dignity of all persons as made in the image of God. Hope College is committed to being a welcoming, vibrant, and caring academic community where academic excellence and the pursuit of knowledge are strengthened by our commitment to diversity, equity, and inclusion; and grounded in the historic Christian faith, where the full humanity of all may flourish in an environment in which there is room for different perspectives that bring people together.

The College strictly prohibits Discrimination or Harassment because of actual or perceived age, disability, ethnicity, familial status, genetic information, height, national origin, race, religion (except in the event of a bona fide occupational qualification), sex (including gender expression, gender identity, pregnancy, sexual orientation), theological perspectives (e.g., conservative, progressive, traditional), veteran status, weight, or any other characteristic protected by applicable federal, state, or local laws and ordinances (“Protected Categories”).

The College’s prohibition on Discrimination and Harassment extends to all aspects of its operations, including admissions and employment. The College also prohibits various forms of Retaliation as provided by law. Reports and Complaints of Discrimination, Harassment, and/or Retaliation may be made to the Associate Dean for Community Belonging/Title IX Coordinator, whose contact information is specified below.

Members of the College Community who commit Discrimination, Harassment, and/or Retaliation are subject to the full range of College discipline including verbal reprimand; written reprimand; mandatory training, coaching, or counseling; mandatory monitoring; partial or full probation; partial or full suspension; demotion; fines; permanent separation from the institution (that is, termination or dismissal); physical restriction from College property; cancellation of contracts; and any combination of the same.

The College will provide persons who have experienced Discrimination and/or Harassment  ongoing remedies as reasonably necessary to restore or preserve access to the College’s Education Programs or Activities.

Consistent with Title IX, the College also provides certain supports and modifications for persons who are experiencing pregnancy or pregnancy related conditions. The College has a separate Pregnancy Modifications Policy that governs the provision of such supports and modifications.

The College has designated the Associate Dean for Community Belonging to serve as the College’s Title IX Coordinator. The Director of Disability and Access Resources serves as the ADA/504 Coordinator. Both are equipped to respond to questions about the Policy; to receive Reports and Complaints of Discrimination and Harassment; and to coordinate and oversee the College’s response to Discrimination and Harassment as dictated by the Policy and applicable laws and regulations. Relevant contact information is provided below:

Cara Maat
Associate Dean for Community Belonging and Title IX Coordinator
DeWitt Student Cultural Center 107C
616.395.6816
maatc@hope.edu

Carrie Dattels
Director of Disability and Access Resources/ADA/504 Coordinator
VanZoeren Hall, Room 274A
616.395.7925
dattels@hope.edu

These coordinators may assign one or more designees to carry out some of the College’s responsibilities for compliance with applicable federal and state law, but they retain ultimate oversight for those responsibilities.

In addition to the Senior Director, questions about Title IX and its implementing regulations or other applicable federal laws may be referred to the U.S. Department of Education’s Office for Civil Rights (“OCR”). Contact information for OCR is available at 800.421.3481 or online at https://ocrcas.ed.gov/contact-ocr.

CONFIDENTIAL REPORTING ON CAMPUS

The following on-campus staff have been designated as confidential resources, meaning that in most cases they are not required to report actual or suspected discrimination or harassment to the Senior Director of Title IX and Equal Opportunity/Title IX Coordinator, and they may keep information shared with them confidential, unless the reporting party wishes for that information to be shared.

  • Campus Ministries chaplains
  • Counseling and Psychological Services clinical staff
  • Health Center staff
  • Victim Advocate, Cassidy Bernhardt

To report an incident of discriminatory behavior please complete the Discrimination & Harassment reporting form.

O. FINANCIAL AID

Planning for college expenses is easier when you’ve got an expert on your side. The Financial Aid Office, located in the Anderson-Werkman Financial Center, is here to help. Our website has a variety of helpful resources.

Financial aid includes grants, scholarships, loans, and work options. These funds come from a variety of sources including Hope College, federal and state government programs, and private organizations. Your financial aid can be considered either gift aid or self-help aid:

  • Gift aid (such as scholarships and grants) does not need to be repaid
  • Self-help aid must be repaid (loans) or earned (work-study)

For most financial aid programs, you must:

  • Be a United States citizen or eligible non-citizen enrolled in a degree or certificate program
  • Maintain satisfactory academic progress
  • Not be in default on a federal student loan
  • Not owe a refund on any federal financial aid grant
  • Have a high school diploma or recognized equivalent
  • Have a valid Social Security number

If you'd like to be considered for need-based aid, complete the Free Application for Federal Student Aid (FAFSA). Students typically apply for financial aid as a dependent student, submitting their parents’ income and asset information. However, if you meet one of the criteria established by federal regulations, you can file for aid as an independent student.

P. HEALTH CENTER

The Health Center offers both direct and preventive medical care as well as educational services to assist you in achieving your academic and personal life goals by promoting and maintaining your health and the health of the Hope community. To learn more about the Health Center, please visit our website, or for an appointment call 616.395.7585.

Q. Klooster Center for Excellence in Writing

At the David J. Klooster Center for Excellence in Writing, trained tutors help student writers at all stages of the writing process. The Klooster Center’s tutors are students just like you, and they will work with you one-on-one to help you achieve your writing goals, including activities like understanding an assignment, developing thesis statements, doing research, outlining, drafting, revising, documenting sources, and even editing. In every situation, the tutors provide positive guidance and coaching aimed at developing your writing skills. You can find the writing center on the first floor of the Van Wylen Library, to the right of the research help desk. For more information, stop by or visit the center online at hope.edu/klooster.

R. Hope College Library

The Van Wylen Library connects you to information in all forms to support your academic and personal research needs. In addition to books, articles, multimedia, and special collections, the library provides access to a range of technology, including laptops, cameras, and other equipment available to borrow. We’re here to help you ask and answer complex questions throughout your time at Hope. Librarians will lead instructional sessions in some of your courses and are also available to give you one-on-one support at all stages of your research process. The library offers a variety of individual and collaborative study spaces, including reservable rooms. For more information, visit the library website

S. PRINT and Mail SERVICES

Campus Print and Mail is ready to receive all of your mail and packages. Please remember to use the following address format on your mail and packages regardless of where you live on campus (do NOT use the address of your living residence):

your name
141 E 12th Street (all Hope Housing uses this address)
your mail file number (found on your housing portal > home > messages)
Holland, MI 49423

By using the above address and including your mail file number on each piece of mail and incoming package, you are helping ensure that the item will be directed to you in the most timely manner. Upon delivery, we will receive the item for you and generate an email to you notifying you where you are able to claim your item(s). Package lockers are available for ease of pick up and will be used whenever possible. Mail Services will also assist you with your outgoing mail needs via USPS, UPS and FedEx. To learn more about these services please visit our website

Campus Print is available to assist you with printing needs as well. Print orders may be submitted at https://printservices.hope.edu/. An email will be generated when your order is completed.

T. Paul G. FRIED CENTER FOR GLOBAL ENGAGEMENT

The Center for Global Engagement is your gateway to the world as you explore your options to study off-campus for a semester or year, or as a home away from home if you are an international or Third Culture Kid student! At Hope we encourage all students to step beyond borders and connect with the global community — so come check us out in the Martha Miller Center!

We strive to enrich the Hope College community by integrating the perspectives of international students and scholars, expanding off-campus study opportunities for all students, and fostering meaningful dialogue around cross-cultural and global issues. These efforts strengthen the global engagement of our campus and help us live into Hope’s mission of preparing students for lives of service and leadership in a global society. For additional information about the Center for Global Engagement, please visit our website.

U. REGISTRAR

The Registrar’s Office is responsible for maintaining your educational record and coordinating academic advising and class registration. Your educational record includes your declared major(s) and minor(s) as well as all of the courses you have taken and the grades and credits you have earned. Your educational record is confidential, and protected under FERPA guidelines, so you choose who outside of the college can receive details about your academic history. The Registrar’s Office is also responsible for issuing official transcripts, enrollment certifications, and diplomas upon degree conferral.

The Registrar’s Office oversees the creation of the college catalog, academic calendar, and class schedule. They maintain Degree Works in coordination with academic departments to ensure that every degree requirement is accurately represented. Questions regarding general education requirements, Advanced Placement (AP), College-Level Exam Program (CLEP), International Baccalaureate (IB) credit, transfer credit, off-campus study credit, internship credit, athletic eligibility, and graduation can be directed to the Registrar's Office.

For additional information about the services provided by the Registrar’s Office please, please visit their website.

V. RESIDENTIAL LIFE AND EDUCATION

In recognizing that learning is a process that continues beyond the classroom, Residential Life and Education works collaboratively with the academic mission of Hope College to provide holistic learning. We strive to create residential communities that will intentionally challenge and support the growth of all students in the context of the Christian faith. Residential Life fosters your development by providing opportunities for intellectual conversation, encouraging physical, emotional, and spiritual well-being, and cultivating the respect of all people. For additional information about the programs and events that occur throughout the year with which Residential Life and Education is engaged, please visit our website.

W. STUDENT EMPLOYMENT

At Hope College, we understand the importance of providing you with job opportunities. On-campus employment enhances your academic experience and provides invaluable life and work experiences for future career goals. You are encouraged to visit Handshake to search for on-campus and off-campus employment along with internship opportunities. To learn more about Handshake, please contact the Boerigter Center for Calling and Career, 616.395.7950.

X. STUDENT LIFE

The Office of Student Life provides opportunities to participate actively in the life of the college through student organizations and events you can plug into, serve with, play in, root for, and grow with. Opportunities include:

  • 70+ student groups, which are always open to new members
  • Leadership development
  • Community-based volunteer opportunities through Volunteer Services
  • Trips to regional points of interest, including Chicago
  • Films, improv, and a variety of dance groups, TEDxHopeCollege, and other performances
  • Traditional collegiate events like the Pull, Nykerk, and Winter Fantasia
  • 11 sororities and fraternities
  • Outdoor events, including Fall Fest, Spring Fling, fly fishing, club sports, and the Outdoor Adventure Club

If interested in learning more about Student Life, student groups, or campus events, please visit our website.

Y. STUDENT CONGRESS

Student Congress is the officially recognized governing body for the students of Hope College, serving as the official liaison between the student body and the administration. The Congress deliberates and initiates policies in any area of student concern, including academics, administrative relations, and the quality of student life while adhering to the mission statement of the college.

Responsibilities of Student Congress:

  • Represents the student body through deliberation and resolution on matters of student concern.
  • Functions within the campus governance structure by providing representation on campus-wide boards and committees and on the Board of Trustees.
  • Recommends to the Board of Trustees the setting of the Student Activity Fee, and approves the allocation of student funds as recommended by the Student Congress Appropriations Committee.
  • Conducts semesterly student-led surveys and assessments of college departments and entities to determine how effectively they are serving all students at Hope College.

To view the Student Congress constitution, guiding principles, information regarding past and present resolutions, and current leadership, please visit our website and social media @Hopestudentcongress.

Z. Victim Advocacy and Prevention Education

The Victim Advocacy and Prevention Education office provides confidential support for students who have experienced interpersonal violence, which includes sexual and relationship violence, stalking, and/or sexual- or gender-based harassment. Working with an advocate can look like:

  • Crisis Intervention and Emotional Support: supporting students as they process the thoughts, feelings, and reactions they may have about what they experienced and assisting with finding appropriate longer-term emotional support.
  • Medical Advocacy: connecting students with post-assault medical care and walking them through what it looks like to go to the hospital, the Health Center, or community organization for that care.
  • Academic Advocacy: working with students to reach out to their professors, departments, and other Hope offices to explore their options for academic support and assistance.
  • Reporting/Investigation Support: talking with students through their options if they are considering reporting what happened to them to the College, the police, or both and supporting them throughout investigative processes.
  • Safety Planning: helping students explore options for securing safety measures through the College or the court system.
  • Housing Advocacy: helping students explore their housing options and connecting them with housing resources for both on- or off-campus living.
  • Referrals: working with students to connect them to therapy services, food pantries, legal experts, and other supportive resources if needed.
  • And more: working with students to reach out to their employer, assisting with financial aid, writing letters of support, and much more based on their individual needs.

In addition to direct support and advocacy, the Victim Advocacy and Prevention Education office coordinates all Hope College interpersonal violence prevention programming efforts. Hope College’s violence prevention education programs work to build the capacity of the campus community to prevent violence, support survivors and shift Hope’s community culture to one of care, consent and respect. The STEP (Students Teaching and Empowering Peers) program is made up of trained, volunteer student educators who work to advance intersectional, evidence-based and student-centered sexual and relationship violence prevention efforts. These prevention efforts include targeted workshops, passive education interventions, and community events. Members of the Hope College community, including student, staff and faculty groups and teams, can request violence prevention workshops to be delivered by Hope’s prevention educator (or trained STEP educators) for their groups.

The Victim Advocacy and Prevention Education office is located within the Counseling and Psychological Services office suite on the 2nd floor of the Bultman Student Center. To learn more about the Victim Advocate and Prevention Education office, please visit hope.edu/support-advocacy or hope.edu/step. You can also learn more about STEP by following @hopecollegestep on Instagram.

Academic Policies

The Hope College Catalog provides information on the curriculum, programs, fees, and policies for the college. View the College Catalog online.

CLASSROOM RECORDING POLICY

Students must ask for and obtain permission to record from the instructor and may not distribute such recordings. The instructor will have sole discretion to determine if recording will be allowed unless an accommodation under the American Disabilities Act has been approved by the Disability and Accessibility Resources Office. The instructor will inform the class if recording has been permitted.

Code for Academic Integrity at Hope College

For the complete policy, view the Academic Policies in the catalog.

PREAMBLE

As it seeks to fulfill its mission, the Hope College community assumes each of its members will operate with integrity and honesty, with a sense of personal responsibility, and with mutual trust and concern toward others in all facets of the life of the college. In order to apply this principle to academic life in a fair and consistent manner, the following policies have been adopted to clarify the expectations regarding conduct, and to establish a set of procedures for dealing with situations which violate these expectations.

EXPECTATIONS

Academic integrity is based on the principles of honesty and individual responsibility for actions. As these principles are applied to academic life at Hope College, it follows that a student will not:

  • Give, offer, or receive aid on examinations other than that specifically allowed by the professor.
  • Do course work in a manner that is inconsistent with the standards of conduct set forth by the professor.
  • Falsify or fabricate data. This has particular applications to laboratory work and research.
  • Engage in conduct that destroys another person's work or hinders another in his or her academic endeavors. This has particular application to computer files, library resources, and laboratory or studio work.
  • Knowingly represent the work of others as his or her own. This includes, but is not limited to, plagiarism.

Plagiarism is the dishonest presentation of the work of others as if it were one’s own. Writers, speakers, musicians, artists, or computer programmers–whether students or professionals–commit plagiarism when they present, without acknowledgment, all or part of another person’s work as if it were their own. Because plagiarism violates the expectations of trust and honesty necessary for academic work in an ethical community, it is a serious offense. In addition, plagiarism undercuts the basic purposes of higher education by short-circuiting the process of inquiry, reflection, and communication that leads to learning.

Plagiarism can take several forms, including but not limited to:

  • Using the exact words of another writer in part of a paper without both citation and quotation marks (or block indentation in the case of longer quotations).
  • Cutting and pasting material from the internet or other electronic resources without proper citation of sources.
  • Including the paraphrased or summarized idea of another writer without acknowledging its source.
  • Accepting excessive assistance from another person in writing a paper without informing readers of the nature and extent of that collaboration.
  • Submitting for credit a complete paper or portion of a paper written by another person, no matter whether the paper was purchased, shared freely, stolen, found, or acquired by other means.
  • Submitting music, drawings, paintings, sculptures, or photographs that copy or rely closely on the work of other artists, without explicitly citing the original source.
  • Writing a computer program that is the same or closely similar to existing sources.
  • Accepting credit for a project, multimedia presentation, poster, or other assignment that draws dishonestly on the work of others.

Penalties for Plagiarism

Recognizing that students may sometimes commit plagiarism unintentionally because they do not know the conventions of quotation, citation and acknowledgment, professors may deal with cases of plagiarism in different ways.

When in the professor’s judgment the student intends to do honest work but does not yet understand the conventions of academic quotation and acknowledgment, the professor may require the student to rewrite the paper, may lower the grade on the paper, or may fail the paper.

However, when a case of plagiarism results not from ignorance of conventions but from actions by which the writer deceives the professor about sources of words or ideas, or by which the writer tries to fulfill an assignment without doing all the necessary work, the ordinary sanction will be failure in the course.

Cases of plagiarism that result in a failing grade for an assignment or for a course must be reported to the provost in order to prevent any individual from plagiarizing repeatedly and each time professing ignorance. (Provost’s office records associated with plagiarism are destroyed when the affected student graduates.) If a student plagiarizes repeatedly, the provost may apply additional penalties, including dismissal from the college.

Duplicate submission is also a violation of academic integrity, because every assignment presumes that a new inquiry and effort will produce new learning, and submitting a paper already written for another occasion subverts this learning. Submitting the same original paper for credit in more than one class in the same semester, without the expressed permission of both instructors involved, is not acceptable. Using the same paper or closely similar material from one semester to fulfill a requirement in another semester is normally not allowed without specific permission from the instructor. If students receive the same or similar assignments in a different course, they should consult with the professor about alternate assignments.

VIOLATIONS

With the aim of maintaining and promoting integrity in the community and in a spirit of helpful concern, every member of the community is encouraged to address any perceived violations of integrity directly by confronting the appropriate party.

The following procedures have been defined to ensure that apparent violations are handled in a prompt and just manner.

  • If a faculty member observes an apparent violation of academic integrity, the faculty member should arrange an informal, private meeting with the student within one week. At that meeting, the faculty member will discuss his or her suspicion with the student and inform the student of the options below and of the student’s right to appeal any action taken by the faculty member. If the student has an explanation which is acceptable to the faculty member, the case may be closed with no written record or further action.
  • If the matter is not resolved, the faculty member may impose a sanction. The penalty imposed should reflect the seriousness of the violation. In the case of a major violation, the faculty member may assign a failing grade for the event (test, paper, performance, etc.) or for the course. Sanctions for minor violations may include downgrading the work or assigning additional work to replace the work in question. The faculty member may also recommend to the Provost that additional non-grade sanctions be imposed. In the event that any sanctions are imposed by the faculty member, the incident and action taken must be reported in writing to the Provost with a copy to the student within one week of the informal meeting.
  • If a sanction has been imposed, the student has the right to file a written appeal to the Provost with a copy to the faculty member. This appeal must be filed within one week after the student receives the notification of the sanction. The Provost will then review the incident and resolve it to the satisfaction of both parties or refer it to the Student Standing and Appeals Committee (SSAC).
  • If the incident is referred to the SSAC, the SSAC may act on the basis of the written record, or may invite the parties to submit additional information. If the student is found to be not responsible, the faculty member will be notified and any academic sanction imposed against the student will be nullified.
  • If the student is found responsible, the Provost will decide whether to impose a non-grade sanction. The Provost will take into account the faculty’s recommendations, any related record in the Provost’s office, and recommendations from the SSAC or the Dean of Students.
  • If additional non-grade sanctions are imposed by the Provost, the student may appeal these sanctions to the SSAC.
  • If, after meeting with the student to discuss an apparent violation, the faculty member is unsure of what action to take, she/he may refer the matter to the SSAC through the Provost even if non sanction has been imposed. The faculty member may seek advice from the Provost and SSAC at any time.

All proceedings will be conducted with strict confidentiality by all those involved in the matter. Records of alleged violations resulting in innocent findings will be promptly destroyed. In cases where responsibility is established, reports from the faculty member and the SSAC will be retained by the Office of the Provost for the duration of the student’s academic career at Hope College. The record will also allow the recording of the student’s defense. All related reports shall be destroyed upon graduation. The records of a student suspended or expelled for a violation will be retained for three years before being destroyed. All provisions of the Family Education Rights and Privacy Act shall apply regarding the release of information from these records.

Specific reference to these procedures shall be made in the college catalog. These procedures shall be presented in full in the Student Handbook and the Faculty Handbook. Course syllabuses should contain a reference to these procedures and detail their applications for that particular course.

Faculty are encouraged to create environments conducive to fostering integrity by all. This means that proctoring examinations may be necessary in some instances, but it also calls for positive action on the part of the faculty member to remove undue temptation.

The Administrative Affairs Board will maintain its charged oversight of the conduct of the SSAC and will also take overall responsibility for encouraging and maintaining an atmosphere supporting academic and social integrity.

Questions about this policy may be directed to the Office of the Provost by emailing provost@hope.edu.

Complaint Policy

As stated in our Virtues of Public Discourse, “Hope seeks to be an educational community in which all individuals are, as a matter of deeply held principle, treated with the respect due them as God’s creatures.” Students are encouraged to engage in the Virtues at all times and particularly when they find themselves in situations that may involve conflict. The Virtues encourage direct communication and informal resolution whenever possible. Many issues may be resolved when one makes an appointment with a faculty or staff member and communicates their concerns. For matters where a resolution cannot be reached, an individual may file a complaint.

For purposes of the complaint process, Hope College considers an individual to be a student when an enrollment deposit has been paid and thereafter until any of the following occur: Conferral of degree, Non-Return/Withdrawal Form submitted, or 30 days following posting of final grades (applies to non-degree seeking students only).

  • A complaint (defined as a statement of dissatisfaction or discontent with a Hope College employee, office, or department) shall be in writing (preferably using the Complaint Form)
  • Other stakeholders (e.g., parents, community members, alumni) may use the Complaint Form to submit a complaint, providing their contact information in the student information section.
  • Please be assured that no adverse action will be taken against a complainant.
  • This process is not to be used for the following:
  • Individuals should report complaints promptly and include a short and concise statement of all the relevant facts and the remedy you are requesting so that an inquiry may be completed and resolution achieved.
    • The Senior Associate Dean of Students is available to provide support and guidance as necessary when composing the Complaint Form
  • The complainant will receive a confirmation email upon successful submission.
  • The Senior Associate Dean of Students reviews each Complaint Report to determine appropriate referral. This will be done in conjunction with the Ombudsperson. Referrals will be made within appropriate areas of concern (e.g., academic to Provost’s Office and staff to Human Resources). 
  • Every effort will be made to assign the Complaint Report with attention to fairness, discretion, and lack of bias.
  • Within ten (10) business days of the receipt of the Complaint Report, the Associate Dean of Students will advise the complainant in writing either that: a) the complaint has been referred for an inquiry and resolution and to whom the complaint was referred, or b) that the complaint has been dismissed and the rationale for dismissal).
  • The person to whom the inquiry has been referred has twenty (20) business days from the date of referral to address the complaint. 
    • During the inquiry and response process, the administrator will communicate directly with the complainant to gain their perspective on the situation and/or provide updates. 
    • If the subject of the Complaint Report is a specific person, the administrator will also contact the person to gain their perspective on the situation. 
    • If the subject of the Complaint Report is a department or organization, the administrator will contact the appropriate representative (e.g., department head) to gain their perspective on the situation. 
    • At the conclusion of the inquiry, the administrator will notify the complainant and the Senior Associate Dean of Students in writing of the inquiry and response.
  • The Senior Associate Dean of Students may extend the inquiry period beyond twenty (20) business days by notifying, in writing, the complainant and the subject of the Complaint Form.
  • A complaint may be dismissed without further action if the complainant fails to cooperate in the inquiry.
  • Outcomes of the inquiry may include, but not be limited to:
    • Modification of process(es)
    • Additional training
    • Recommendation of independent investigation

The Senior Associate Dean of Students will prepare an annual complaint report for the President and members of the Cabinet that depicts trends. All data will be anonymized prior to reporting.

*NOTE: Dr. Sonja Trent-Brown, Vice President for Culture and Inclusive Excellence, serves as the college’s ombudsperson and provides space for students to express concerns or ask questions about institutional policies and practices. Dr. Trent-Brown serves as an impartial representative for Hope College with regard to the student complaint procedure.

Excessive Absence Policy

Hope College encourages students to regularly attend class and allows faculty to develop their own classroom attendance policies. Attendance and participation in class are vital components of a residential college experience. Instructors are encouraged to monitor student attendance and are required to report excessive absences, as defined below, through the Hope College CARE Form system. The Care Team receives notice of this information in order to support student success and learning and to intervene and provide resources when students are not thriving.

For purposes of determining if a student is in attendance they must be physically present in seated, in-person classes, and/or they must be participating in online classes on at least a weekly basis or as otherwise required by the course attendance policy. Online course participation includes participating in discussion boards, submitting assignments on time, and/or interacting with the instructor through electronic means.

Faculty shall excuse a student from class when the college’s excused absences policy applies and may establish and implement course-level policies on excused absences.

Excessive Absences Definition

Hope College Office of the Registrar reserves the right to administratively drop or withdraw a student from class for excessive absences, which are defined as follows:

  • 16-week courses: Unexcused, consecutive absences resulting in missing more than half of the classes during the first 10 calendar days of class or missing a third or more of the days of instruction throughout the semester due to unexcused absences; instructors may establish a more stringent definition of excessive absences for their courses and shall report such absences in accordance with this policy. For online, asynchronous courses, an excessive absence would be defined as not participating at least once during the first week.
  • 4-week courses: Not participating at least once during the first week of an online, asynchronous course; failing to be in attendance during the first two class meetings of a seated course; missing a third or more of the days of instruction during the term due to unexcused absences.

(Special note: Students are responsible for keeping track of the number of their absences. Instructors are not required to notify a student orally or in writing if the student has excessive absences.)

Continued reported unexcused absences or excessive absences may result in appropriate interventions including structured accountability planning, referrals to campus resources, and in cases of pattern and/or severity, judicial review. In cases in which a student is excessively absent, judicial review can result in administrative withdrawal from courses. In the case of administrative withdrawal, the Office of the Registrar will notify the student, the Financial Aid Office, Residential Life, Student Accounts, Athletics (if applicable), and International Advisor (if applicable) of its decision to administratively drop or withdraw a student for excessive absences.

Consequences of Excessive Absences

An administrative drop or withdrawal may impact a student’s scholarships, federal financial aid, and their ability to live in Hope’s Residence Halls.  Residence Life requires that students maintain full-time status to live in Residence Halls, and the Student Handbook addresses the consequences of falling below this threshold, which may include requiring the student to vacate their residence hall.

Financial Aid will take appropriate action under applicable policies related to student aid.

Reinstatement

Students who are administratively dropped/withdrawn will be informed of the drop/withdraw decision in writing on the effective date. A student may request to be reinstated using the following procedure:

  1. The student must complete a request for reinstatement (found on the Registrar’s website) within 2 business days of receiving the drop/withdraw email.
  2. In consultation with the Registrar, the instructor of record who shall consider the feasibility of completing the course within the class time remaining must approve the student’s reinstatement into the course.
  3. Upon reinstatement approval, the Office of the Registrar and Student Accounts will be notified by the Registrar; any unpaid tuition and fees for the course must be paid before the student is re-enrolled.

STUDENT LOAD

The recommended student load is 15-16 credits per semester. Students must carry a minimum of 12 semester credits of course work each semester to maintain full‑time status. Veteran students under the G.I. Bill ® must carry a minimum of 12 credits to be considered full‑time students and to receive maximum benefits. In order to maintain their visa status, foreign students need to maintain a minimum load of 12 semester credits.

Permission to take a heavier load of credits is based on the student's academic record. Contact the Registrar's Office to request permission to take:

  • More than 18 credits in a fall or spring semester
  • More than 6 credits in a summer term

THE STUDENT CONDUCT PROCESS AT HOPE COLLEGE

The student conduct process at Hope College is not intended to punish students; rather, it exists to protect the interests of the community and to challenge those whose behavior is not in accordance with our policies. Sanctions are intended to challenge students’ moral and ethical decision-making and to help them bring their behavior into accord with our community expectations. When a student is unable to conform their behavior to community expectations, the student conduct process may determine that the student should no longer share in the privilege of participating in the Hope community.

Students should be aware that the student conduct process is quite different from criminal and civil court proceedings. Procedures and rights in student conduct procedures are conducted with fairness to all but do not include the same protections of due process afforded by the courts. Due process, as defined within these procedures, assures written notice and a hearing before an objective decision-maker and the option to appeal the original decision. No student will be found in violation of Hope College policy without information showing that it is more likely than not that a policy violation occurred and any sanctions will be proportionate to the severity of the violation and to the cumulative conduct history of the student. For a more detailed explanation of the Student Conduct Process, please see the section of the Student Handbook titled Overview of the Hope College Student Conduct Process.

As a consequence of being found “responsible” for violating Hope College policy(s), students may receive sanctions which are intended to challenge students’ moral and ethical decision-making and to help them bring their behavior into accord with our community expectations. These may include, but are not limited to, an educational experience or assignment; limiting a students’ permission to participate in off-campus study programs, mission trips, or college-sponsored trips; or reassessing a students’ Hope enrollment. Additionally, students’ on-campus living options may be restricted and requests for exceptions to the Housing Policy may be denied.

A. STUDENT BEHAVIOR POLICIES

PHILOSOPHY

The policies at Hope are agreements among the members of the college community. The Campus Life Board, composed of students, faculty and staff, has the responsibility of making recommendations concerning standards that govern student behavior. Hope’s policies are designed to enhance the campus environment and are provided in a spirit of consideration for others. The college will strive to support students as persons and affirm their self-worth and dignity in matters of policy enforcement. Our goal is to help all students grow and mature socially as well as academically and spiritually.

Although some of these standards are more strict than found in society as a whole, campus residences accommodate many more people in close quarters than other living environments in society. Thus, some regulations have been established to assist in providing an atmosphere that is conducive to learning and offers restrictions designed to enhance the quality of campus life.

GENERAL INFORMATION

Either individual students or a student organization can be charged with violating policies. For the sake of clarity only individuals are typically referred to in the policies, but all policies do apply to student organizations as well. Charges against an individual for a particular event do not preclude charges being filed against an organization for the same event.

Students charged with violating any college regulation will have the opportunity to present their version of events through the campus conduct system.

Students are also responsible for their guest’s actions; all guests are expected to abide by college policies. Students are subject to disciplinary action (including payment of damages) if their guest violates college policies.

Students may also be responsible for violating a regulation if they attempt to commit or are accessories to any act which violates college regulations.

1.0 ALCOHOLIC BEVERAGES

Hope College upholds state and local laws regarding the possession and consumption of alcoholic beverages. Please consider the following before making the decision to consume alcohol:

  • Michigan's drinking age is 21; therefore, most college students cannot drink alcohol legally.
  • Alcohol use inhibits individuals from functioning at full capacity.
  • Alcohol abuse has a negative impact on the learning environment of the college.
  • Peer pressure may intimidate and compel persons to change their behavior to go along with the crowd.
  • Alcohol use has the potential for leading to alcohol abuse.
  • There is a high correlation between alcohol use and sexual assault.

While the college affirms that the decision to drink or not drink is a matter of individual choice, it has established the following regulations regarding the use of alcoholic beverages in order to maintain an atmosphere supportive of its educational purpose:

1.1 1.1 The possession and/or consumption of alcoholic beverages in college housing units, in college vehicles, or in unapproved college events are prohibited[1]. Any alcohol, which is found in these circumstances will be confiscated and disposed of by the Residential Life Staff or Campus Safety.

1.2 The use of college or organizational monies to purchase alcoholic beverages is prohibited.

1.3 Alcoholic beverages may not be used to promote an event.

1.4 The possession of alcoholic beverage containers is prohibited in campus housing units; this includes collectible empty or full alcohol containers and dispensing paraphernalia.

Hope College is committed to ensuring a safe and caring community. Please see Sections N, O, and P; Self-Report Policy, Medical Exception for Alcohol, and Bystander Medical Exception.

2.0 RESPECTFUL COMMUNITY MEMBERSHIP

Hope College aspires to be a Christian community in which all its members feel welcome and respected. In order to affirm and inspire this idea, the following policies are in place. (In the event of alleged sexual harassment or alleged discriminatory behavior, please see the Equal Opportunity, Harassment and NonDiscrimination Policy).

2.1 No person shall threaten, harass, haze, abuse, or assault any member of the faculty, staff, or member of the student body.

2.1.a. Physical: Behavior that results in physical harm to another member of the college community (e.g., cuts, bruises, etc.)

2.1.b. Psychological/Emotional: Behavior which results in discomfort or distress to another member of the Hope College community. Because of protections afforded by principles of free speech and academic freedom, the behavior will not be considered harassment unless it also meets one or both of the following criteria:

  1. It is meant to be either abusive or humiliating toward a specific person or persons; or

  2. It persists despite the reasonable objection of the person or persons targeted by the speech.

Any action or situation, whether in-person or technology-mediated (e.g., social media post, text, audio or video recording, etc.), whether on or off college premises, which results[JM1]  in or has the potential of resulting in physical, psychological, or emotional harm, discomfort, or distress to a member of the Hope College community may be regarded as such.

Behavior that does not by itself amount to harassment as defined above may be the basis for educational or other non-punitive interventions to prevent such behavior from becoming harassment if it were repeated or intensified.[2]

2.2 No person shall perform any action demonstrating a lack of respect for the dignity of another person.

2.3 No person shall abuse, threaten, harass, or exhibit behavior that intimidates any complainant, respondent, counsel, witness, or judiciary member prior to, during, or after a judicial hearing.

3.0 Technology USAGE Policy

Hope College is committed to providing integrated and comprehensive technologies to enhance teaching and learning and to improve productivity and support a residential student community. Hope provides students, faculty, and staff with access to a wide range of computing resources, digital information, and communication networks to support the academic, research, and administrative functions of the College. This policy strives to provide a balanced approach between user rights and responsibilities with appropriate use of College Technology Resources.

All technology equipment issued by Hope College remains the property of the College at all times. All users are strongly encouraged to use non-College accounts and personally-owned devices to store, access, and manipulate any and all materials not directly associated with College work or interactions. Incidental personal use of College Technology Resources is permitted.

The College strives to protect the privacy of its users and supports the use of technology for the free expression of ideas. As an academic community, the students, faculty, and staff of the College must respect the privacy of data, respect the rights of others, honor Invention and Patent policies, and adhere to the College’s Copyright and Intellectual Property Policy, remembering that the same provisions of copyright ownership and fair use that apply in the print environment apply to digital resources including the use of computer software, library online databases and data files such as text, audio, graphics, video, etc.

Prohibited uses include, but are not limited to, uses that:

  • Infringe on the rights of others
    • Unauthorized access to non-public (confidential) information and email, voice mail, or other communications intended for others, including sharing or revealing individual or organizational authorizations and passwords.
    • Use of College Technology Resources to impersonate another individual or entity.
    • Harassing communication; any communication sent to individuals that is abusive, threatening, or discriminatory toward the recipient or others, or that otherwise violates the College’s Equal Opportunity, Harassment, and Non-Discrimination Policy or behavior policies in Employee and Student Handbooks.
  • Are harmful to the system
    • Interfere with the normal operation of computing systems and software by disrupting or degrading the performance of the computer, network, website, or email systems or consuming an unfair share of system resources.
    • Damaging any system by knowingly introducing computer viruses, worms, or spyware.
    • Unauthorized attempts to alter data files or systems.
    • Any action compromising or attempting to compromise the integrity or security of computer systems or networks, whether internal or external to campus.
  • Are inappropriate or illegal
    • Unauthorized reproduction of copyrighted materials; infringement of trademark or patent law.
    • Actions that violate software license agreements.
    • Use of College email, web, and other College Technology Resources for commercial and/or private gain, unrelated to or in competition with the direct business of the College.
    • Contractual obligations that violate the Expense and Resource Stewardship Policy.
    • Actions that violate the College’s Social Media Guidelines.
    • Implying in any way that the College is participating in political campaigns, campaign fundraising, or other political activity that is inconsistent with its 501(c)(3) status.
    • Use of technology to intentionally access, create, store or transmit pornographic or violence-oriented or harassment-oriented materials or websites unless for legitimate academic purposes.
    • Activity that violates state or federal laws, or College policies.

Please see the Technology Usage Policy for the entire policy.

4.0 CAMPUS DEMONSTRATIONS

Because of the college’s commitment to free expression (Freedom of Expression), peaceful campus demonstrations and assembly by the members of the Hope community are permitted subject to the time, place, and manner limitations described in this policy. Demonstrations should be conducted in a manner congruent with Hope’s Christian Aspirations, Virtues of Public Discourse and educational mission.

The opportunity to protest or demonstrate will always be balanced with the right of the individuals to participate in their education free from disruption or obstruction. Because protests and demonstrations are public events, coordination across various Hope College offices is required to support the safety and wellbeing of participants and members of the College community, as well as to address costs associated with the event.

For this reason, individuals or groups wishing to protest or demonstrate are required to register their protest or demonstration event with the Office of the Vice President for Student Formation & Dean of Students prior to the event. The VP/Dean or her designee will coordinate additional approvals as necessary (e.g., Campus Safety, Public Affairs and Marketing, Physical Plant). Protesting or demonstrating groups are required to follow all college policies and are expected to protest or demonstrate peacefully. Regardless of whether a demonstration is planned or spontaneous, demonstration activity will be stopped and participating individuals will be referred to the conduct process if the following behaviors occur:

  • Violence towards a person or structure or the threat of violence
  • Occupancy of a room, space, building or area at the exclusion of others who have a legitimate reason to be present
  • Preventing the progress of or individual participation in the primary purpose and/or function of an educational activity or college event
  • Blocking or obstructing access to a facility or event
  • Damage to college or personal property
  • Protests or demonstrations that start before or end after the approved time
  • Erecting of unapproved structures, including wooden or metal signage — paper, cloth, or cardboard signage is permitted (all structures must be pre-approved by Physical Plant and Campus Safety)
  • Amplified sound that has not been permitted or pre-approved
  • Obscene or vulgar content, discriminatory harassment, bullying, or other forms of speech or display that violate existing Hope College policies

The campus of Hope College is private property and supports demonstrations or assemblies by students who are currently enrolled at Hope College. Hope College reserves the right to ask people who are not members of the Hope community to leave.

Participation in an assembly or demonstration does not free a participant from observing other rules and policies which may be applicable to their conduct.

5.0 DISORDERLY CONDUCT

5.1 Failing to comply with a college policy or the request of a college official or residential life staff member when he or she is performing the functions of his/her position is prohibited.

5.2 Entering or attempting to enter any athletic contest, dance, social gathering, or other such events without the proper credentials for attendance (ticket, ID, or invitation) or in violation of the reasonable qualifications for attendance as established by the sponsor is prohibited.

5.3 No student shall engage in inappropriate behavior in any area where food is being served (i.e., throwing of food or utensils, leaving the eating area in disarray).

5.4 No student shall attempt to use an ID other than his/her own to gain entrance to the dining area. Students are also not allowed to transfer their ID to someone else.

6.0 DRUGS

Hope College upholds federal, state, and municipal laws regarding illegal drugs. When illegal drugs are encountered on-campus, college staff (typically Campus Safety) are likely to contact local law enforcement officials. Please see the Drug and Alcohol Policy relating to the use of medical marijuana within the Hope College community.

6.1 Hope College prohibits the use, possession, sale, manufacture, production, administrating, dispensing, and prescribing of any illegal drug (by city, state, or federal law), or the misuse of prescribed drugs.

6.2 Possession of drug paraphernalia is prohibited. Drug paraphernalia generally refers to any items used in connection with controlled substances. A full definition of what constitutes drug paraphernalia can be found in sec.333.7451 of the Michigan Penal Code.

7.0 FALSE TESTIMONY OR DISHONESTY

As members of an aspirational Christian academic community, it is expected that honesty and truth be hallmarks of interactions.

7.1 Lying, misrepresentation, giving false testimony, and/or failing to present proper identification to any college official or at any college proceeding is prohibited.

7.2 Dishonesty includes, but is not limited to the following: Cheating, fabrication, falsification, forgery, multiple submissions, plagiarism, complicity, and/or other forms of dishonesty personally. Other forms of dishonesty include, but are not limited to: Furnishing false information to any College official, faculty member, or office, and/or acting as an agent of the college without authorization.

7.3 The unauthorized use of another person’s credit card, charge card, debit card, secured card smart card, or any other instrument of credit.

8.0 FIRE SAFETY

Hope abides by all city and state fire safety laws. Hazardous conditions not anticipated by specific reference in the Fire Safety Policy are prohibited. If such conditions are identified, the opportunity will be provided to correct them before any disciplinary action is taken. Please see the  Smoking Policy for information regarding locations approved to use tobacco products. To reduce the potential danger of fire, the following actions are strictly prohibited:

8.1 Activating a fire alarm when there is not a fire emergency. This may endanger the lives of emergency personnel who must respond to the scene.

8.2 Tampering with, moving, or discharging fire extinguishers unless there is a true fire emergency.

8.3 Using open flames, including kerosene lamps, candles, incense, charcoal, electric or gas grills, or other similar items, in or around college housing units. In addition, candles (lit or unlit) and smoking of any items such as pipes, cigarettes, or cigars are prohibited in college housing units.

8.35 No person shall use or possess electrical appliances in college residential units that are prohibited in the Housing Terms and Conditions. This does not apply to approved electrical appliances for kitchen areas. In addition, items that do not have an open flame but are used to warm other items are not permitted. This includes but is not limited to: wax warmers, candle warmers, Scentsy, e-cigarettes, and Juuls.

8.4 Tampering with fire safety equipment, setting off false alarms, or engaging in other activities that may endanger the lives of others or threaten damage to college property. This also includes tampering with, blocking, or attaching items to any component of the smoke detection or alarm system (including taping any portion of the smoke detector).

8.5 Failing to promptly leave a campus building when a fire alarm sounds.

8.6 Storing flammable or combustible gases or liquids such as gasoline, propane, oil, kerosene, charcoal starter fluid, turpentine, or oil-based paints in College housing units.

8.7 Propping open or disabling a fire door or any door with a closing mechanism.

8.8 Blocking, even partially, any means of egress, or affixing anything to an egress door or window.

8.9 Failing to actively and continually monitor any food that is being cooked or reheated.

9.0 FIREARMS, WEAPONS, OR FIREWORKS

9.1 No person shall possess and/or use live ammunition, fireworks, or explosives on campus. Fireworks are defined as substances that are prepared for the purpose of creating visual or audible effects by combustion, explosion, or detonation.

9.2 No person shall possess or discharge any firearm, air rifle, bow and arrow, paintball gun, or other dangerous weapon expelling a projectile.

9.3 No person shall possess any dagger, dirk, saber, stiletto, nun-chucks, knife having a blade over three inches in length, brass knuckles, blackjack, sap, slingshot, or any other dangerous weapon.

9.4 No person shall possess a portable device or weapon (Stun Gun) designed to incapacitate temporarily, injure, or kill. This includes all devices from which an electrical current, impulse, wave, or beam may be directed.

9.5 No person shall possess an altered or replicated dangerous weapon, which, in the manner used or displayed, may create fear.

9.6 No person shall possess pepper spray in amounts greater than 1 fl oz or strengths greater than 0.5% major capsaicinoids. Pepper spray use is restricted to situations of reasonably justified personal defense.

10.0 GAMBLING AND OTHER ILLEGAL FINANCIAL ACTIVITIES

Hope College prohibits unlicensed gambling and other financial activities of an illegal nature.

11.0 VISITATION HOURS

Visitation hours govern the visiting privileges of members of the opposite gender in the living units. These hours exist to help create a safe, private, and quiet atmosphere in which students live.

Visitation hours are as follows:

Monday–Thursday 8 a.m.–12 a.m.
Friday 8 a.m.–2 a.m.
Saturday 10 a.m.–2 a.m.
Sunday 10 a.m.–12 a.m.

When the academic calendar includes scheduled breaks that fall on weekdays not preceding academic school days, the Friday and Saturday visitation hours will apply.

No person shall be in a living unit with someone of the opposite gender outside of the visiting hours listed above. These hours are in effect for the entire year, including scheduled breaks in the academic year. The only areas that are not included are the following areas: residence hall basement common areas, lobbies and stairwells; and cottage and apartment common areas such as living rooms and kitchens. However, these areas may not be used as sleeping areas outside of the above-cited hours.

Young children who may be visiting a student of the opposite gender may stay with the resident unless the child is ten years old or older. In that situation, the student will need to make housing arrangements for the child with someone of the same gender as the child.

12.0 HEALTH SERVICE/INSURANCE

All students are required to have major medical health insurance coverage. Details about this requirement can be found at the Health Center website. Additionally, students are expected to comply with Health Center requests and guidelines, particularly those related to communicable disease prevention and follow-up.

13.0 INDIVIDUAL RESPONSIBILITIES AND COMMUNITY RIGHTS

Being a residential college, Hope seeks to build a community of respect for all individuals. In order to ensure that all students achieve their goals while at Hope College, the following individual responsibilities and community rights must be upheld by all members of the community. The residents of the primary community have access to their environment. Other community members are welcome to join, as long as they are respectful of the community standards, which have been developed in each residential facility. The following standards support the residential community.

13.1 No person shall cause or otherwise contribute to unreasonable noise within, or in areas immediately surrounding, residence facilities. There are 24-hour consideration hours (noise should be kept at a minimal level) in the residential facilities. The general policy for all residential facility quiet hours is a minimum of 11 p.m.–10 a.m. Each community may set additional quiet hours for its community within these guidelines. This is to eliminate persons interfering with the attempts of others to study or sleep during these posted quiet hours. During exam periods, quiet hours are in effect 24 hours a day.

13.1.5 Hope College students are responsible for the actions of their guests.

13.2 No person shall infringe upon the rights of the primary residents of the residential area. This is to preserve the residential college philosophy by having an inclusive environment, but also considerate of the privacy and safety of the residents of a particular facility. If it is determined that a person is infringing upon the primary rights of the residents, the person may be asked to leave by a college official.

13.3 Solicitation in campus facilities, such as DeWitt Cultural Center, is not allowed without prior permission obtained through Student Formation. Solicitation permission will not be granted inside or outside of residential facilities.

13.3.5 Any use of Small Unmanned Aircraft must comply with the Small Unmanned Aircraft System (UAS) / Drone Policy.

13.4 No person shall interfere with the free access of another to and from his/her own room, suite, apartment, work area, or office in a residential facility.

13.5 No person(s) shall play any athletic games or similar recreational program in a common area of a residence hall or academic building not designated for this purpose without proper authorization.

13.6 No person(s) shall engage in activities that endanger themselves or others. This includes interfering with the safe and/or clean environment of others.

13.7 No person(s) shall allow an animal, bird, or other pet to reside, or have the appearance of residing, in a residential facility. (Fish, Service Animals, and/or Assistance Animals with proper documentation and approval, are exceptions.)

13.9 No person(s) shall be in the presence of a person(s) violating a policy or regulation. If a person(s) is in such a situation, he/she must: 1) immediately leave the situation, or 2) confront the situation and inform an appropriate residence life staff member.

13.9.5 Students must adhere to regulations and policies as set forth in all official Hope College publications (e.g., Student Handbook, Catalog, Campus Safety Parking brochure).

14.0 MISUSE OF COLLEGE KEYS, PUNCH CODES, OR CARD ACCESS

Punch codes refer to the code system on the individual room doors. Access codes and pin numbers refer to the code system for residential units as a whole.

14.1 No unauthorized student shall have possession and/or knowledge of college keys, punch codes, or card access. This includes master keys/cards/access codes, or the possession and/or knowledge of another person’s key/card/ or access code.

14.2 No student or staff shall use college keys/access cards/punch codes outside of the responsibilities of their position. See the Acknowledgments of Access Capabilities form for guidelines.

14.3 No student may make known his/her punch code or access numbers to residential facilities nor shall a student allow other people to use access cards and/or pin numbers to enter residential facilities.

15.0 PROPERTY

15.1 Malicious or unwarranted destruction or damage to property belonging to Hope College or to a member of the Hope College community is prohibited (e.g., buildings, equipment, grounds, personal belongings, and computer files).

15.2 No objects can be displayed outside of college residences without the prior permission of the Dean of Students or his/her designee. This includes posting material in the areas immediately surrounding residences, hanging items, outside of windows, or in any way placing items on residences.

16.0 THEFT and/or inappropriate use

Taking, selling, or using the property of Hope College or other students, faculty, or staff without permission of the owner is prohibited (including tampering with parking permits).

17.0 UNAUTHORIZED ENTRY

17.1 The unauthorized entry into, or use of, college facilities or property under its administration or control is prohibited (e.g. building, computer files). This includes the roof of any building (including Kollen Hall decks), in order to prevent accidents and leaks. In addition to other disciplinary action, a fine will be assessed for anyone who gains access to a roof.

17.2 Unauthorized entry into or use of college premises or property, or remaining in any area on college premises, which is officially closed or restricted.

18.0 VIOLATIONS OF THE LAW

Students must understand that their actions in the surrounding community also affect the Hope College community. The college is committed to being a positive contributor to the surrounding community, and behavior by students on and off-campus can affect the positive relationship that is sought. Hope College has high standards for members of the student body, and violating local, state, or federal laws does not meet those standards. Further, the college regards off-campus activities, including but not limited to, college-sponsored events, as an integral part of a student’s academic, personal, spiritual, and professional growth.

Court proceedings are distinctly separate from the college’s conduct process. Decisions made by civil and criminal courts regarding the alleged misconduct of students will have no bearing on the college’s conduct proceedings. Civil, state, and/or federal legal processes and the college conduct process may simultaneously address acts of student misconduct. The college reserves the right to impose sanctions in addition to those that are the result of civil, state, and/or federal processes. The college will cooperate fully with law enforcement agencies when they are investigating alleged criminal activities, and the college will not interfere with the adjudication of any possible charges. The college does not provide legal advice nor retain legal counsel on behalf of a student, but it stands ready to serve in a supportive role to students in difficulty.

Student conduct that occurs on-campus that may be in violation of local, state, and/or federal law may be referred to the appropriate law enforcement agency for possible action. Such referrals ordinarily will take place in serious circumstances including but not limited to: a pattern of repeated criminal conduct has been established, a victim demands prosecution, significant damage to college property has occurred, the offense involves driving a vehicle under the influence of alcohol or drugs, or the offense involves a felony. The college will follow a policy of equity and equal treatment for all students subject to policy decisions or rule enforcement.

18.1 Violations of local, state, and/or federal laws and statutes by any student will be considered violations of all-campus policies, whether the incident occurs on or off the campus.

18.2 The college may discipline a student for acts of misconduct that are not committed on college property if the acts arise from college-related activities that are being conducted off the campus; or if the acts undermine the security and/or safety of the college or surrounding community, the integrity of the educational process, or pose a serious threat to self or others.

The conduct process for handling alleged violations cited by a Hope College employee or other law enforcement agencies is the same as the process outlined in the Overview of the Hope College Student Conduct Process. The court’s decision will have no bearing in such a situation. It is important for the student to understand that the criminal case and the college conduct process are two separate processes.

B. Overview of the Hope College Student Conduct Process

This overview gives a general idea of how Hope College’s campus conduct proceedings work. It should be noted that not all situations are of the same severity or complexity, thus, these procedures are flexible, and are not exactly the same in every situation, though consistency in similar situations is a priority. The campus conduct process and all applicable timelines commence with notice to an administrator of a potential violation of Hope College rules.

Once notice (i.e., a report of behavior) is received from any source (victim, RA, 3rd party, online, etc.), the college may proceed with a preliminary investigation and/or may schedule a judicial review with the responding student to explain the conduct process to the responding student and gather additional information. This may lead to one of four different outcomes:

  1. A determination to not pursue the investigation due to the alleged behavior, even if proven, being outside the scope of the college policies (e.g., mistaken identity, alleged behavior does not constitute a violation of Student Behavior Policies).
  2. A more comprehensive investigation when it is clear that additional information is needed.
  3. If the alleged behavior is minor in nature (e.g., Visitation Hours Policy), a preponderance of the information supports the violation of a Student Behavior Policy, and the act does not represent a pattern of repeat behavior on the part of the student involved, an automatic letter of warning may be issued[3]. Automatic letters of warning are retained as part of a student’s conduct record.
  4. A judicial review may be scheduled with the student. Once a student has been named in an allegation of college policy they will receive an email notification to meet with a judicial officer for a judicial review based upon the availability of the judicial officer and the student’s academic schedule. Failure to meet for the judicial review will result in the student being charged with 5.1, Failure to Comply. The case will be processed and a decision made without the student’s input.

The judicial review is a meeting in which the student and the judicial officer will discuss the incident and the alleged violations. During the judicial review, the student will be informed of the specific policy/policies that they are alleged to have violated, review the supporting documentation, and provide input as to how the case may be resolved via an administrative hearing, and enter a plea (responsible/not responsible) to each of the allegations. During the judicial review, the student may choose:

  • Admit responsibility for the allegations and request that the judicial officer imposes a sanction
  • Deny responsibility for one or more of the allegation(s) and request an administrative hearing

C. Student Judicial Rights

  1. The right to a written statement of the policies alleged to have been violated in order for them to prepare a defense.
  2. The right to have a faculty, staff, or student body member present to serve as an advisor during the hearing[4]. The advisor may only speak with the student and may be asked to leave by the judicial officer if their presence is perceived as one of interference.
  3. The right to know who brought the charges and knowledge of information against oneself.
  4. The right to provide witnesses and information on one's own behalf.
  5. The right to decline to make self-incriminating statements or appear at a hearing. Silence or non-presence is not to be interpreted as evidence against oneself.
  6. The right to a timely decision[5]. This decision will be given in writing and, depending on the situation, in-person or via telephone.
  7. The right to not be tried twice for the same offense in the same judicial system.
  8. The right to appeal the decision based on any of the following reasons:
    1. The sanction was too severe;
    2. Due process was not followed;
    3. New information is now available that was not known at the time of the judicial process.
  9. The right to have access to the record of the hearing in order to present a case in the appeal. The record will remain in the custody of the college. A recording of the hearing with a judicial hearing officer can occur at the student's request.
  10. The right of disclosure. Decisions in judicial hearings are based on “preponderance of the evidence.” Information regarding a student's past conduct may be presented at the hearing for the determination of appropriate sanctions should they be found responsible for the present complaint. Their past conduct may not be used, however, in determining violations. All proceedings are confidential.

D. Hope College student conduct process flowchart

View flowchart 

The Student admits Responsibility and Requests that the Judicial Officer assign a sanction

The student elects to enter a plea of “responsible” for the allegation(s) during the judicial review following the review of the documentation that has been received regarding the incident. The judicial officer with whom the student is meeting for the judicial review may then assign a sanction that is intended to promote the student’s learning and development.

Administrative Hearing

The judicial officer hears the case and decides if the student is responsible or not responsible. The administrative hearing may often be initiated during the same meeting as the judicial review. This may include:

  • The student and the judicial officer reviewing the documentation
  • The student entering a plea of “responsible” or “not responsible” for each of the policies individually
  • The student providing their perspective on the allegation
  • Providing the student an opportunity to offer suggestions of additional witnesses that the judicial officer may consult

Following the Judicial Review, the Judicial Officer may contact the reporting party via Hope College email (copying the student) notifying the reporting party that the student has denied one or more of the allegations and do one of two things:

  • Provide an email response with additional information that they wish to be considered. The student will be allowed to review any additional information that the reporting party provides.[6]
  • Invite the reporting party to a meeting with the Judicial Officer and the student (both the reporting party and the student may bring an advisor to the meeting[7]).

The judicial officer also may choose to contact any witnesses listed in the documentation as well as any other witnesses identified by the student.

The judicial officer will inform the student of the decision by letter. (Note: Should the judicial officer feel that the outcome of suspension or expulsion is warranted, this recommendation needs to be reviewed and approved by the Dean of Students prior to informing the student.)

In addition to the student in question, the reporting party (in incidents that involve an allegation of violence), and the student’s resident director shall be notified of the outcome.

Appeals

Students and reporting parties (only in incidents that involve allegations of violence) have the right to appeal all disciplinary decisions that are made in judicial reviews. All sanctions imposed by the original hearing officer remain in effect pending the appeal decision. All parties should be informed of the status of the appeal consideration, and the results of the appeal decision.

There are two means of appeals; one is the Dean of Students and the second is the Student Standing and Appeals Committee. Appeals to the Student Standing and Appeals Committee are only for disciplinary decisions or unsatisfactory academic progress that results in the suspension or expulsion of a student. All other decisions are appealed to the Dean of Students.

The criteria used in reviewing appeals are:

  • The sanction was too severe;
  • Due process was not followed;
  • New information is now available that was not known at the time of the conduct process.

An appeal process is not simply another hearing but a review to establish the merit if the appeal. Appeals are not automatically granted on the basis of the letter submitted by the student. Establishing the merit of the appeal is the burden of the student.

Appeal decisions are typically rendered in fifteen (15) working days from receiving the initial appeal.

1. Appeals to the Dean of Students

A letter must be submitted stating the rationale for an appeal to the Dean of Students within seven (7) working days of notification of the disciplinary action. (*Note: Students who wish to file an appeal are required to use the form that is linked to their decision letter unless special arrangements are made.)

The Dean of Students will review the request for appeal to determine if there is sufficient justification to grant a hearing on the appeal.

If the Dean of Students believes there is sufficient justification in the request for appeal, a meeting may be scheduled within ten (10) working days of the receipt of the request to review the appeal. Both the party making the appeal and person(s) who made the decision may be included in a meeting (Note: In cases involving violence and the reporting party submits the appeal, the Dean of Students may also include the student).

The Dean of Students will deliberate in private and can make the following decisions:

  • Overturn the entire decision
  • Uphold the decision but modify the sanction
  • Uphold the entire decision
  • Investigate and amend the original decision and/or sanction

A formal letter from the Dean of Students, stating his/her decision, will be sent to the student. In cases involving violence, the Dean of Students may share the outcome of the appeal decision with the reporting party. The decision of the Dean of Students is final.

2. Appeals to the Student Standing and Appeals Committee

A letter must be submitted stating the rationale for the appeal to the Student Standing and Appeals Committee within seven (7) working days of the student’s notification of the suspension or expulsion. (Note: Students who wish to file an appeal are required to use the form that is linked to their decision letter unless special arrangements are made.)

The Student Standing and Appeals Committee will review the request for appeal to determine if there is sufficient justification to grant a hearing on the appeal.

If the Student Standing and Appeals Committee believes that there is sufficient justification in the request for appeal, a meeting will be scheduled to review the appeal. The person filing the appeal, the other party to the case (in cases that involve an allegation of violence), and the person(s) who made the decision will be present to discuss the appeal. Upon reaching a decision the committee will notify the student, Student Formation, and in cases that involve an allegation of violence, the reporting party.

A formal letter from the Student Standing and Appeals Committee, stating its decision, will be sent to the student within five (5) working days of the appeal meeting. The Student Standing and Appeals Committee decision is final.

E. Distribution of Policies and Jurisdiction

Students at Hope College are provided a copy of the Student Handbook annually in the form of an email sent to their Hope College email address informing them of the link on the Hope College website. Hard copies are available upon request from Student Formation. Students are responsible for having read and abiding by the provisions of the Student Handbook.

The Student Behavior Policies and the student conduct process apply to the conduct of individual students, both degree-seeking and non-degree-seeking, and college-affiliated student organizations. For the purposes of student conduct, Hope College considers an individual to be a student when an enrollment deposit has been paid and thereafter until any of the following occur: Conferral of degree, Non-Return/Withdrawal Form submitted, or 30 days following posting of final grades (applies to non-degree seeking students only).

A student group or organization and its officers and membership may be held collectively and individually responsible when violations of the policies contained in the Student Handbook by the organization or its member(s):

  • Take place at organization-sponsored or co-sponsored events, on-campus or off-, whether sponsorship is formal or tacit;
  • Have received the consent or encouragement of the organization or of the organization’s leaders or officers; or
  • Were known or should have been known to four or more of its members or its officers

Hearings for student groups or organizations follow the same general student conduct procedures. In any such action, individual determinations as to responsibility will be made and sanctions may be assigned collectively and individually and will be proportionate to the involvement of each individual and the organization.

In cases where there is shared jurisdiction between the Greek judicial board and the student judicial process, the Senior Associate Dean of Students and the presidents of the Panhellenic and Interfraternity Councils will discuss where the case should be heard, or if it should be heard through both processes (since they serve different jurisdictions). If a decision cannot be reached, the group may consult with the Dean of Students.

The college retains conduct jurisdiction over students who choose to take a leave of absence, withdraw, or have graduated for any misconduct that occurred prior to the leave, withdrawal, or graduation. If sanctioned, a hold may be placed on the student’s ability to re-enroll and all sanctions must be satisfied prior to re-enrollment eligibility. In the event of serious misconduct committed while still enrolled but reported after the accused student has graduated, the college may invoke these proceduresm, and should the former student be found responsible, the college may revoke that student’s degree.

The Student Behavior Policies apply to behaviors that take place on the campus, at college-sponsored events, and may also apply off-campus when the Dean of Students or designee determines that the off-campus conduct affects a substantial college interest.[9]
A substantial College interest is defined to include:

  • Any situation where it appears that the student’s conduct may present a danger or threat to the health or safety of him/herself or others; and/or
  • Any situation that significantly impinges upon the rights, property, or achievements of self or others or significantly breaches the peace and/or causes social disorder; and/or
  • Any situation that is detrimental to the educational mission and/or interests of the college

The Student Behavior Policies may be applied to behavior conducted online, via email, or other electronic media. Students should also be aware that online postings such as blogs, web postings, chats, and social networking sites are in the public sphere and are not private. These postings can subject a student to allegations of conduct violations if evidence of policy violations is posted online. The college does not regularly search for this information but may take action if and when such information is brought to the attention of college officials.

The Student Behavior Policies apply to guests of students. Students who host guests may be held accountable for the misconduct of their guests.

Visitors to and guests of Hope College may seek resolution of violations of the Student Behavior Policies committed against them by student members of the Hope College community. There is no time limit on reporting violations of the Student Behavior Policies; however, the longer someone waits to report an offense, the harder it becomes for Hope College officials to obtain information and witness statements and to make determinations regarding alleged violations. Though anonymous complaints are permitted, doing so may limit Hope College’s ability to investigate and respond to a complaint. Those who are aware of misconduct are encouraged to report it as quickly as possible to Campus Safety, Residential Life, or Student Formation.[10]

Hope College email is the college’s primary means of communication with students. Students are responsible for all communication delivered to their Hope College email address. 

F. STUDENT CONDUCT AUTHORITY

The Dean of Students is vested with the authority over student conduct by the President. The Dean of Students appoints the Senior Associate Dean of Students to oversee and manage the student conduct process. The Dean of Students and Senior Associate Dean of Students may appoint judicial boards and judicial officers as deemed necessary to efficiently and effectively supervise the student conduct process.

The Senior Associate Dean of Students (or designee) will assume responsibility for the investigation of an allegation of misconduct to determine if the complaint has merit.

No complaint will be forwarded for a hearing unless there is reasonable cause to believe a policy has been violated. Reasonable cause is defined as some credible information to support each element of the offense, even if that information is merely a credible witness or a victim/survivor’s statement. A complaint wholly unsupported by any credible information will not be forwarded for a hearing.

G. INTERPRETATION AND REVISION

The Senior Associate Dean of Students will develop procedural rules for the administration of hearings that are consistent with the provisions of the Student Behavior Policies. Material deviation from these rules will, generally, only be made as necessary and will include reasonable advance notice to the parties involved, either by posting online and/or in the form of email or written communication.

The Senior Associate Dean of Students may vary procedures with notice upon determining that changes to law or regulation require policy or procedural alterations not reflected in the Student Handbook. The Senior Associate Dean of Students may make minor modifications to procedures that do not materially jeopardize the fairness owed to any party. Any question of interpretation of the Senior Associate Dean of Students will be referred to the Dean of Students, whose interpretation is final. The Student Handbook and the Hope-Western Prison Education Program Handbook will be updated annually under the direction of the Senior Associate Dean of Students with a comprehensive revision process being conducted every five (5) years. The revision process should include key stakeholders including students.

H. Student Judicial Records

The only people with access to a particular incident report include judicial officers (e.g. Residential Life Coordinators), the Senior Associate Dean of Students, and the Dean of Students; member(s) of the college community whom the Dean of Students or Senior Associate Dean of Students determines has a need to know; Student Formation support staff; the student’s Resident Director; and the reporting party.

General judicial records will be released to other interested groups or individuals only if the student allows such disclosure in writing. All student records are protected under the Family Educational Rights and Privacy Act (FERPA). View the complete Family Educational Rights and Privacy Act (FERPA).

Questions about FERPA policy as it relates to Hope College should be directed to the Registrar’s Office. Additional resources may be found on their website.

Judicial records are retained for seven (7) years in all cases with the exception of those that result in findings of suspension or expulsion. Cases that result in suspension or expulsion are retained indefinitely.

Note: Hope College will make disclosures without consent upon request to officials of another school in which a student seeks or intends to enroll.

I. Sanctions

In cases where a student is found responsible for allegations that involve threat, assault, harassment, or similar characteristics the college may require a mandatory assessment to determine appropriate educational outcomes.

Primary Sanctions

Letter of Warning

An official letter of warning is placed in the student’s judicial file.

Probation Level I

Probation set for a specific length of time. If a student is found in violation of any College policy during that time, a more serious sanction will be imposed.

Probation Level II

Probation set for a specific length of time. Students on probation level II may be removed from leadership positions in student organizations. Any student found in violation of this level of probation will have a more serious sanction imposed, usually withheld suspension. Students on probation level II may not be permitted to participate in college-affiliated travel (e.g., spring break Immersion Trips, study abroad experiences, etc.) and/or leadership positions in registered student and/or Greek letter organizations.

Withheld Suspension

Withheld suspension is for a specific period of time. Students on withheld suspension may be immediately suspended from the college if the student is involved with a violation of any college policy during the stated period of time. This is the most serious sanction short of suspension. Students on withheld suspension may not be permitted to participate in college-affiliated travel (e.g., spring break Immersion Trips, study abroad experiences, etc.) and/or leadership positions in registered student and/or Greek letter organizations.

Suspension

A set length of time when a student may not be involved in any aspect of the college. This includes courses, housing, and campus activities. A student may apply for readmission at the end of the suspension period.

Expulsion

A student is dismissed from the college permanently.

Supplemental Sanctions
(To Be Used in Addition to Primary outcomes)

Alcohol 101+

This is an online alcohol education program and will be completed by the student.

Community Restitution:

A student works in the surrounding community for a nonprofit organization that is recognized by the college as proper placement. The student is expected to complete the assignment within a specific amount of time.

Fine

Fines may be assessed in response to disciplinary incidents and are deposited in the general fund of the college. They are in addition to any restitution which may arise from the same incident. Students requesting to replace a fine with community service hours may be granted that request.

Safe Colleges

This is an online educational program and will be completed by the student.

Restitution

A student may be held responsible for the repair, cleaning, or replacement costs associated with the violation he or she is found responsible for violating.

Withheld Removal from Housing

This sanction means that if a student is involved in a violation of any College policy during the stated period of time, he/she may be immediately removed from college housing.

Housing

A student’s current and future housing status may be changed if such an action is deemed beneficial for either the college or the student.

Loss of Meal Privileges

In the case of food fights or disruption of foodservice operation, meal privileges may be revoked with no restitution.

Referral for Alcohol/other Drug Assessment

A student experiencing a problem with alcohol and/or other drugs may be referred for an assessment and required to participate in an alcohol/other drug education program.

Educational Experience

The administrative hearing officer or board may decide to issue an educational experience, within reason, that will be beneficial in assisting the student to understand the impact of their behavior on the community. This may include but is not limited to:

  • Writing a research paper or reflective piece relevant to the violation.
  • Meeting with a faculty or staff member to discuss items relevant to the violation.
  • Develop an action plan to deter further violations.
  • Develop a program or publicity campaign relevant to the violation. 

Failure to Complete Sanctions

Students who fail to complete any part of their sanctions (e.g., community service hours, fines, and alcohol assessment) by the prescribed date may be subject to either one or a combination of the following options:

  • A Student Formation hold will be placed on their records. This hold does not allow a student to register for classes or graduate. It may also affect their opportunity to have priority in the housing process.
  • Community service hours will be doubled.
  • A fine may be placed on their account.
  • Additional charges of failing to comply with the request of a college official could be filed.
  • All college services, including wages, registration, charging, reserving rooms or transportation, and any other services will be withheld until the student complies with the sanction.
  • If already expired, the probationary status will be extended until the supplemental sanction is completed.

J. Interaction between college-issued probation and Court-Issued Probation

Some Hope College students may be subject to conduct action by both the college and the court system for the same behavior (e.g., possession or consumption of alcohol or controlled substance). There is a difference between probation that is issued by the college and that which is part of a sentence that is imposed by the court system.

HOPE-ISSUED Conduct Probation

  • Part of your educational record (i.e., the conditions under which information may be released are protected by the Family Educational Rights and Privacy Act)
  • Separate and distinct from academic probation
  • Usually, but not always, by semester (specific length of probation in decision letter)
  • Typically not shared with others within the college community (e.g., academic advisor)

COURT-ISSUED

  • Part of your permanent record if you do not complete the Diversion Program*
  • May include court-mandated substance abuse screening and assessment at your expense
  • If you are under 18, your parents will be notified
  • Possible suspension of driver’s license
  • Possible community service
  • Possible financial aid implications if drug-related (See Federal Student Aid Penalties for Drug Law Violations)

*While each person’s situation may be different, based on reports from students and feedback from the court system, typical probation in the Diversion Program may:

  • Be on probation for up to two years (violation will result in removal from the Diversion program)
  • Cannot use, be in possession of, or be around alcohol and other illegal substances
  • Cannot leave the state without the court’s permission
  • Subject to random searches of your person and property and drug/alcohol testing (at your expense)

K. District Court Criminal Process Flowchart

 View flowchart 

L. INTERIM ACTION

In certain circumstances, the Associate Dean for Residence Life and Education, Senior Associate Dean of Students, Dean of Students, or their designee, upon initial assessment, may take an interim action pending a full investigation and/or a judicial review. Interim action may be taken to:

  • Help ensure the safety and well-being of members of the Hope College community or preserve college property
  • Help ensure student physical or emotional safety and/or well being
  • Help prevent disruption or interference with the normal operations of the college

During interim actions, students may be relocated to a different living area, denied access to a residential area, campus activities, or other college activities or privileges for which the student might otherwise be eligible, as determined appropriate.

Whenever interim actions are taken, an investigation and/or judicial review is initiated at the earliest possible time. The interim action(s) may remain in effect until a final decision has been reached and any appropriate appeals process has been concluded.[11]

M. PARENTAL NOTIFICATION

The Family Education Rights and Privacy Act (FERPA) governs the release of and access to student education records. Section 952 of the 1998 Amendments to the Higher Education Act of 1965 clarified that institutions of higher education are allowed (but not required) to notify parents if a student under the age of 21 at the time of the notification commits a disciplinary violation involving alcohol or a controlled substance. Because of the health and safety risk inherent in alcohol and other drug misuses, Hope College may notify parents/guardians of students under the age of 21:

  • If a student has committed an alcohol or drug violation accompanied by other serious behavior such as needing medical attention, significant property damage, or driving under the influence
  • If a student has had an alcohol or drug incident that results in transport to the hospital or jail (for additional information, see the Medical Exception Policy)
  • If a student has had more than one alcohol or drug-related violation of the Hope College Student Behavior Policies

N. SELF-REPORT POLICY

Students at Hope College may self-report to a member of the Residential Life professional staff that they have violated or may have violated a policy of Hope College, provided that the specific incident has not come to the college’s attention via normal reporting channels and/or any such violations did not place the health and or safety of any other member of the Hope College community at risk. Self-reports do not become a part of the student’s record.

While sanctions are typically not given for self-reported violations, the college reserves the right to require restitution when applicable. If the self-report involved serious safety issues, violence, or behavior that has injured another party, the college will evaluate the needs of the community in determining whether the Self-Report Policy may apply.

The potential exists for complicated situations to be the subject of self-reports. As a result, students have the right to inquire whether a scenario or type of situation would be eligible for a self-report. Students with questions should contact the Senior Associate Dean of Students, Associate Dean for Residential Life and Education, Assistant Director of Residential Life and Education, or a Residential Life Coordinator.[12]

EXAMPLE OF A SELF-REPORT

A student who is using (or has used) alcohol or other controlled substances could utilize the self-report process. The following is a potential scenario that might result in utilization of the self-report process:

The student realizes that they need help or resources to better address their pattern of substance use. The student self-reports to a Residential Life Coordinator. The student would not receive a sanction. Rather, the staff member will listen to the student’s experiences and concerns. In collaboration with the student, they will then identify the appropriate resources to assist the student in bringing their behavior in line with Hope College policy. The self-report plan might stipulate that the student complete an assessment with a licensed substance abuse counselor and comply with recommended treatment based on the assessment results.

O. MEDICAL EXCEPTION FOR ALCOHOL

The health and safety of students are of great importance to the entire Hope College community. The college understands that the potential for disciplinary action may deter students from seeking needed medical assistance, either for themselves or others, as the result of the overconsumption of alcohol. The college has adopted a limited “exception” program in an effort to address this concern in the first instance where a student over-consumes alcohol and seeks medical attention but otherwise violates no other policies.

Through the Medical Exception policy, students who are severely intoxicated and come to the attention of Campus Safety, Residential Life staff, and/or are transported to the hospital for the as the result of intoxication and/or alcohol poisoning will not face formal disciplinary action, provided that the student has not engaged in any other student conduct violations that warrant disciplinary action. Previous history, lack of cooperation with college or local law enforcement officials, or leaving the hospital without being cleared by medical personnel may limit eligibility for this exception.

Students who are eligible for medical exceptions will not receive a judicial record for the incident. In lieu of disciplinary action, the student will be required to do the following:

  • To meet with a Student Formation professional staff member to discuss the incident
  • To complete a substance abuse assessment with a licensed substance abuse counselor and complete all recommended treatment based on assessment results
  • Inform the college staff of who provided the student the alcohol and/or controlled substances used during the incident (In the case of alcohol, if the student is over 21 years of age, this expectation will not apply)
  • The parents of the student may be notified of the incident if they were not notified at the hospital.
  • Depending on individual circumstances, the student may be referred for additional services as needed.

P. BYSTANDER MEDICAL EXCEPTION

Hope College encourages students to care for one another. Individuals who make the call to obtain medical assistance for an intoxicated student may not face formal disciplinary actions, provided that they have not engaged in any other behaviors that have disrupted the community.

This policy is meant to help students learn through this one-time mistake of overconsumption about their own personal limits without fear of a judicial record. In the event that the student fails to meet with the staff member or chooses not to fulfill the requirements, the student may be subject to conduct action.[13]

Q. AMNESTY FOR REPORTING PARTY AND WITNESSES

The Hope College community encourages the reporting of misconduct and crimes by reporting parties and witnesses. Sometimes, reporting parties or witnesses are hesitant to report to college officials or participate in resolution processes because they fear that they themselves may be accused of policy violations, such as underage drinking at the time of the incident. It is in the best interests of this community that reporting parties choose to report to college officials and that witnesses come forward to share what they know. To encourage reporting, Hope College pursues a policy of offering reporting parties and witnesses amnesty from minor policy violations related to the incident.

R. SUMMARY SUSPENSION

Summary suspension is when the college asks a student to leave the campus community immediately for behavior or conduct that is unacceptable. The authority to place a student on summary suspension is vested in the president. The president has authorized the Dean of Students or the Dean of Students’ designee to utilize this authority.

A summary suspension may be instituted for students whose conduct is seriously endangering the health, safety, or morals of the student or persons within the college community. The summary suspension also may be instituted when the student’s behavior impairs the proper functioning of the college including, but not limited to, the classroom and living community. A judicial allegation must be part of the summary suspension and the suspension will remain in effect until an outcome has been reached through the college judicial process or it is determined that the student is no longer a threat to the Hope College community.

Hope College is committed to providing a safe environment where all students, faculty, and staff can fully carry out the mission of the college. In circumstances where there is a credible, real, or perceived threat of violence and/or serious disruption, the college may institute a summary suspension. In cases where there is a significant and credible threat, the college may require the student to have a mandatory SIVRA-35 and/or Forensic Assessment to determine whether an immediate and direct threat exists.

The majority of Forensic Assessments will be done by Pine Rest Forensic Psychiatric and Psychological Services in Grand Rapids.

Summary suspension decisions may be made in consultation with the student, appropriate college faculty/staff, and the student’s parent or guardian. Students will be notified of summary suspension decisions in a timely manner and, when appropriate, both in-person and in writing.

Hope College reserves the right to exercise its authority of summary suspension upon notification that a student is facing a serious criminal investigation and/or complaint. In these situations, a summary suspension may be imposed to allow for the investigation or criminal process to proceed without college interference. The summary suspension will continue until the college believes that it is no longer warranted. 

The summary suspension may be continued if a danger to the community is posed. The summary suspension also may be continued if the college is prevented from conducting its own investigation due to pending criminal processes. In such cases, the college will only delay its hearing until such time as it can conduct an internal investigation or obtain sufficient information independently from law enforcement upon which to proceed. This delay will typically be no longer than two weeks from notice of the incident unless a longer delay is requested in writing by the law enforcement agency coordinating the criminal investigation to allow the criminal investigation to proceed before the college process.

Students accused of crimes may request to take a leave from the college until the criminal charges are resolved. In such situations, the college procedure for voluntary leaves of absence is subject to the following conditions:

  • The responding student must comply with all campus investigative efforts that will not prejudice their defense in the criminal trial; and
  • The responding student must comply with all interim actions and/or restrictions imposed during the leave of absence; and

The responding student must agree that, in order to be reinstated to active student status, they must first be subject to, and fully cooperate with, the campus conduct process and must comply with all sanctions that are imposed.

S. JUDICIAL RECORD EXPUNGEMENT POLICY

This expungement policy reflects the philosophy that students can and do learn from their interactions with peers, faculty, and staff during the Hope experience; the potential learning that occurs in the judicial process; and the maturation that occurs during students’ engagement in and with the Hope community.

Students may apply to have their disciplinary record expunged if the following criteria have been met:

  1. The case(s) did not involve a finding of dishonesty.
  2. The case(s) did not involve violence, threats of violence, or any form of harassment.
  3. Two full semesters have passed since the conclusion of the sanctions.
  4. The highest level primary sanction imposed is Probation Level I or a Letter of Warning.
  5. The student has no more than 3 violations of college policy on their record.

Once two full semesters have passed from the conclusion of the sanctions (or two full semesters following the conclusion of the disciplinary process for cases that result in a warning) a student may complete a Judicial Record Expungement Request. Letters of recommendation, as well as other supporting material, may also be required.

The Senior Associate Dean of Students, in consultation with appropriate campus partners (e.g., Residential Life and Housing, Student Life, etc.) will review each application and determine if expungement is warranted based on the applicant's contributions to the Hope community and their continued lack of disciplinary record.

The student will be notified of the outcome of their application in writing.

If an expungement is granted, the record will be maintained for seven years as an expunged record but not reported as a disciplinary violation.

If after a record is expunged the student is found responsible for another violation of any college policies, including but not limited to the Code for Academic Integrity, Equal Opportunity, and AntiHarassment Policy, or Student Behavior Policies, the expunged record(s) will be removed from the expunged list and become active again. A letter will be sent to all institutions that requested records during the time that the record(s)  was/were expunged indicating the change in status.

RESIDENTIAL LIFE HOUSING POLICY

Hope College is a residential college. We are committed, by choice, to be a living-learning community. This means that the residential environment directly connects to the mission of the College and a student’s persistence, engagement in learning activities, and their sense of safety and belonging.

Therefore, all students who are enrolled and pursuing an on-campus degree and taking 12 credits or more (including online courses), must live in college-owned housing for their first three years.

The College recognizes that there are conditions where an exemption may be considered:

Conditions for Off-Campus Status

  • The student is in their fourth year (calculated based on years of attendance, regardless of academic standing based on credits)
  • The student is 23 years old at the start of the academic year
  • The student is married with proof of marriage (requires verification of a marriage license)
  • The custodial parent of a minor child (requires verification of the child’s birth certificate)

Condition for Parent Commuter Status

  • The student is commuting from their parent/legal guardian’s primary residence, which must be within 35 driving miles of campus 
    • Primary residence is defined as the one place where an owner of the property has their true, fixed and permanent home. A family-owned apartment or house that is not the parent/legal guardian’s primary residence, or the residence of other relatives or friends, does not qualify.

Currently enrolled students interested in living off-campus or commuting from their parent/guardian’s primary residence must apply annually. Approval for off-campus or parent commuter status is for the requested academic year only. The application process takes place in November prior to the requested academic year.

Students are strongly advised not to make contractual agreements or financial commitments in the community before receiving  off-campus permission. All notifications (approval or otherwise) will be sent to the student via their Hope College email from Residential Life and Housing. Students should NOT assume approval before receiving notification of approval.  

In addition, choosing to live off-campus or to commute from your parent/guardian's primary residence can change your financial aid package.  You are strongly encouraged to contact the Financial Aid Office (finaid@hope.edu) to verify any potential impact to your financial aid package before applying.

Questions concerning the Residential Living Policy can be directed to the Student Formation Office by calling 616.395.7800 or emailing housing@hope.edu.

A. HOSTILE LIVING ENVIRONMENT RESPONSE POLICY

This policy is intended to be utilized in situations where a hostile environment has been created within the assigned college housing. A “hostile environment” is defined as a situation in which one or more individuals in a living unit intentionally create tension between roommates, making the residential environment unlivable for personal, academic, and/or psychological reasons. When a hostile environment occurs, the Residential Life staff will respond by taking the following appropriate actions:

  1. A Residential Life staff member will meet with the student or students causing the disruption. Expectations of appropriate roommate behaviors will be stated and discussed at that time.
  2. Mediation of conflicts will be initiated by the Residential Life staff.
  3. Roommate contracts, which should have been completed at the beginning of the semester, will be revised to address issues of concern.

If the behaviors which have caused the hostile environment continue, Residential Life staff has the option to move the student or group of students causing the disruption to another room assignment and/or charge that student or group of students for the cost of the open space(s).

The policy also is applicable to situations in which a student or group of students intentionally discourages a potential roommate from moving into the available space(s) in the housing assignment.

Questions about this policy may be directed to Dr. Gerald Longjohn, Senior Associate Dean of Students, or Kristyn Bochniak, Associate Dean for Residential Life and Education, 616.395.7800.

B. HOUSING TERMS AND CONDITIONS

The following terms and conditions regarding college housing must be met by all Hope students and their guests. These terms may be altered only upon written approval by the Dean of Students. The terms and conditions are enacted for the safety and security of the Hope College community.

The administrative area of the college is responsible for seeing that these terms and conditions are met, and infractions are thereby handled administratively. If a student violates any of the following terms and conditions, depending on the circumstances of the situation (e.g., impact on the community), judicial action may result.

AERIALS, ANTENNAE, AND CABLE TV

Aerials, antennae, and satellite reception equipment may not be erected on any building, placed outside of windows, or used in any other manner that does not meet safety standards. It is against the law to splice or tamper in any way with cable television lines or in any other manner intercept cable television signals.

AIR CONDITIONERS

Because of their power requirements, room air conditioners may not be installed by students. Students who have a medical reason for having an air conditioner must be approved through the Disability and Accessibility Resources Office (Request for Access Form available here). If permitted, the air conditioner will be provided and installed in the student’s bedroom by the college’s Physical Plant. The college’s Physical Plant will not install air conditioners in common areas of cottage or apartment communities.

BASEMENTS

The City of Holland prohibits the use of any basement for habitable space as defined in the city housing code for living areas, sleeping areas, or student areas unless it meets all code requirements for such space. Basements may not be used as living space (bedrooms, living rooms, game rooms, etc.) unless they are equipped with emergency egress windows.

Basements may be used as storage at your own risk during the academic year only. Personal items may not be stored in basements over the summer months. Any personal items left behind at the end of the academic year will be disposed of or donated. Students will be assessed a charge for the removal of items.

Any damage done to items due to facilities issues (i.e. broken water pipe, loss of electrical or waste back-ups) is not the liability of the college. No items may be placed within 15 feet around the furnaces and hot water heaters. No items may be placed in front of basement doors or the building’s mechanical area access doors. No locked spaces may be accessed by students.

CHECK-IN

Students who are assigned to live in residential facilities must complete check-in procedures when they enter each semester. A student entering residential facilities prior to the designated opening date and term, or students who have not received permission from the Student Formation Office to enter residential facilities will be subject to the removal of belongings from the room and other disciplinary action.

CHECK-OUT

Students withdrawing from housing during the academic year must complete checkout procedures within 48 hours of submitting a withdrawal form or receiving off-campus permission. Students leaving campus housing without following proper check-out procedures will be subject to removal of belongings from the room, appropriate charges (cleaning, storage, etc.), and fines (improper check-out, etc.) This could include fines associated with not returning keys and/or access cards.

Christmas OR SEASONAL DECORATIONS

Christmas or other seasonal decorations may not be hung in hallways or stairwells or on the exterior of buildings and windows. Because overloaded circuits and excessive paper create a fire hazard, this includes electrical lights, candles, and hall or doorway paper decorations. Live Christmas trees, branches, and wreaths are prohibited on campus. All Christmas decorations must be removed before students leave for Christmas break. Residential Life and the Occupational Health and Fire Safety Department reserve the right to request that decorations be removed.

COOKING

For health and safety reasons, cooking is not allowed in residence hall facilities, except where kitchen facilities are provided. Larger residence halls have kitchens that are available for the preparation of snacks by the residents of the residence halls. These kitchens, however, are not to be used for the preparation of meals on a regular basis.

DAMAGE

As students are responsible for the items in their rooms, charges will be made for damage to college furniture, equipment, and rooms. Each student is responsible for what occurs in the room to which he/she is assigned.

ELECTRICAL EXTENSION CORDS

No extension cords may be permitted to extend the length of a surge protector and no extension cords plugged into the surge protector to extend its distance to an electrical device. Taping down electrical cords and extension cords, or placing them under rugs or carpets is prohibited.

Decorative strands of lights are permitted with an Underwriter’s Laboratories label or listing (UL). Do not exceed the number of permissible stands plugged in together in one circuit (typically three strands) or extend their length with any extension cords to reach an electrical outlet.

ELECTRICAL APPLIANCES

No electrical appliances with exposed heating elements are permitted in college residence facilities. A short list of approved appliances is stated below. All appliances must be in good working order and UL-approved. If appliances are in poor condition or being irresponsibly used, they will be removed or repairs required immediately. Most household appliances, including microwave ovens, may not be used in student rooms because of fire hazards related to electrical drains or overload. Appliances using significant amounts of power or a large number of appliances in a student room must be approved by the Director of Campus Safety. Refrigerators of more than five cubic feet are prohibited. The College may add or remove the authorization of an item based on additional information or risk.

*Allowed in cottages and apartments only.

Authorized Unauthorized
UL approved iron Microwave*
Hot pot Toaster*
Hairdryer Space heater
Curling iron Halogen floor lamps
Clothes steamer Toaster ovens*
Hot air popcorn popper Electric grills/panini press*
Coffee pot Waffle maker
Desk halogen lamps Induction cooktops
  Washing machines and dryers*
  Air fryers*
  Rice cookers*

Fish Tanks

Students are allowed to have fish tanks that have a total capacity of 15 gallons or less. The college does not assume any liability for the students’ fish or associated materials.

FURNITURE

Students may not remove furniture from lounges, study rooms, or student rooms. Students doing so may be charged with theft. Also, all college property (including headboards of beds, mattresses, desks, dressers, etc.) must remain in the student’s room. Students also may not place non-patio furniture on the porches of college property.

GUESTS

The right of a student to live in reasonable privacy takes precedence over the privilege of their roommates, suitemates, apartment-mates, or housemates to entertain guests. Before a student has a guest stay overnight they should communicate with their roommate(s) to get their thoughts about someone staying over and make sure they are aware of a guest staying overnight and for how long. In no event are guests allowed to remain more than three consecutive nights. Guests of the opposite sex are not allowed overnight guest privileges. 

HALLWAY DECORATIONS

Small name tags and memo boards are the only items that may be hung in hallways or stairwells or on room doors. Announcements may be posted on bulletin boards.

KEYS AND CODES

Students who lose keys and/or ID cards must have them replaced within 72 hours. A charge will appear on your account if access cards are not returned and are in good condition. New ID cards may be obtained at Campus Safety, 616.395.7770.

LOCKOUTS

Students are responsible for making sure that their residence is secure and carrying their keys/ID cards with them in order to prevent being locked out. If a student is locked out, a Residential Life staff member or Campus Safety may assist them. Each student is allowed two lockouts per semester. Students may be fined $50 for every lockout that occurs thereafter.

LOCKS

A student may not place additional locks or create any entryway obstacle in any Hope facilities.

MEETING/GATHERING AREAS

College cottage and apartment settings do not meet the minimum guidelines needed to allow areas to be termed “places of assembly.” As a result, no more than 49 individuals may be in a housing unit at any time. The college discourages event meetings/gatherings of less than 49 people if safety issues are still a concern due to the structure/design of the building.

PERSONAL PROPERTY

The College is not responsible for items lost, stolen, or damaged in student rooms, storage areas, or elsewhere on campus. Students/families are encouraged to consult with their current insurance carrier regarding options for coverage of their belongings while on-campus or purchase renter’s insurance.

ROOM RESPONSIBILITY

Resident rooms must be in the same condition upon departure as they were upon arrival. Room damages or decorating violations will be assessed and charged against the resident(s) responsible. If a responsible party does not come forward, the damage bill will be split among all residents of the room.

Pictures, posters, and other materials must be hung with blue painter’s tape only. Nails, tacks, screws, glue, plastic hooks, and other adhesives (including removable wallpaper) may not be used on walls, ceilings, wardrobes, woodwork, doors, or furniture. Any damage done by adhesives (including blue tape) will be assessed as repairable damage to the residents.

Alterations (including but not limited to painting) to a room/apartment/cottage or to any college property within a room/apartment or common area are prohibited.

Residents of the college are not permitted to sublease, rent, or share their living space with any individual(s) that are not on the housing roster as assigned by the college. This includes but is not limited to posting the residence for rent, such as on Airbnb.

SMOKING

Smoking is not allowed in any campus facility, including student housing. (See Smoking Policy).

SOLICITATION

There is no solicitation allowed inside or outside the residential facilities. This includes student rooms as well as hallways and lobbies. See Student Behavior Policy 13.3

VIDEOCASSETTES AND VIDEODISCS (DVD)

Federal law restricts the use of VHS tapes or DVDs for private showings and prohibits their public performance.

WATERBEDS

Waterbeds are prohibited in college housing.

WINDOW SCREENS

Screens are to be kept in place at all times. Students will be fined if the screens are removed.

Wiring

Students may not use additional wiring (not provided by the college) in residential facilities. Extension cords are discouraged as much as possible unless the cord is being used to connect a single appliance to an outlet. Cords must be UL-approved, and breaker power stripes are encouraged; they must not be spliced, taped, frayed, or routed under carpeting or across hallways or doorways. Dimmer switches and ceiling fixtures may not be installed. Telephone lines must also not create a tripping hazard and cannot be routed across doorways or hallways.

C. SHARPS DISPOSAL POLICY

In order to protect all students, visitors, and housekeeping staff on campus any students using needles are expected to dispose of such items in an appropriate manner. The recommended method to properly discard needles is to place used needles in a red biohazard sharps container and bring the container to the Student Health Center for further disposal. Red biohazard sharps containers are available to any student requesting one (free of charge with no questions asked).

The institution recognizes that in certain situations a biohazard container may not be readily available. In this instance students are directed to recap used needles and place them in a plastic puncture-resistant container (such as an empty detergent bottle) and tape the lid securely. This is not the preferred method of disposal since these containers are puncture-resistant, not puncture-proof. These containers should also be brought to the Health Center to be labeled with a biohazard sticker and checked to be intact and secure. These containers should not be placed in regular trash receptacles on campus. Students may also opt to take used needles home with them for further disposal.

Any student coming from a home with their own “sharps disposal system” that differs from the above recommendations will need this system cleared through the Health Center prior to use.

Campus Community Policies

A. BICYCLE USAGE POLICY

Hope College supports the use of bicycles by students, faculty, staff, and visitors from the Holland community for traveling to and around our college campus. As one of the most efficient forms of travel, bicycle use supports Hope’s sustainability project as we commit to being “responsible stewards of the earth entrusted to us by God”. (For more information on this initiative, you can visit the Sustainable Hope website).

As part of ensuring a safe and productive bicycle environment, this bicycle usage statement has been established for the Hope College campus.

REGISTRATION

All bicycles owned by students, faculty, and staff that are used on campus must be registered with the City of Holland as mandated by city ordinance. Registration can be completed at the Hope College Campus Safety office (open 24/7; 178 E. 11th Street) or at the Holland Department of Public Safety (open 8 a.m.–5 p.m., Monday–Friday; 89 W. 8th Street).

There is no cost for a bicycle license, and under the current system, it does not expire. When you fill out the registration form, you will need to know the serial number of your bicycle, as well as its make, model, and other identifying information. The serial number is on the frame; it is commonly found below the chain foot/pedal area, under the seat, or under the handlebars.

The license will need to be affixed to the frame of your bicycle; Campus Safety recommends placing it on the bicycle frame’s seat tube.

PARKING AND STORAGE

Bicycles operated on the campus must be parked at a bicycle rack, or in a designated storage facility when it is not in use. Campus Safety recommends that you always lock your bicycle to the bicycle rack.

Bicycles may not be left in any non-designated area, including, but not limited to, secured to fire hydrants, trees, parking signs, fences, benches, stairwells, ramps (including handicapped ramps), light posts, or in the egress path of any building. Any bicycle found in violation of this usage statement may be removed by Campus Safety. Campus Safety is not responsible for any damage or destruction to locks during this process. Bicycles that are removed will be held at the Campus Safety office for 14 days. If the bicycle is not claimed during that time, it will be turned over to the Holland Department of Public Safety.

Bicycles may not be stored in buildings except in an appropriate storage unit in a residential hall. These storage units are only available for students who are living in the respective building on-campus; contact Residential Life staff for more information.
Summer storage is not available for student bicycles. At the conclusion of each academic year, all bicycles left on exterior bicycle racks will be removed and donated.

SECURITY

If your bicycle is lost or stolen while on campus, contact the Campus Safety Department immediately. Based on the circumstances, Campus Safety may recommend that you file an additional report with the Holland Department of Public Safety for the best chance of recovery.

If your bike is stolen from an off-campus location, contact the Holland Department of Public Safety directly at 800.249.0911.

Individuals operating bicycles on the Hope College campus must obey all Michigan vehicle laws that apply to bicycles, including MCL 257.656 - 257.662. These are available at legislature.mi.gov.

B. CAMPUS SECURITY, SAFETY AND YOU – ANNUAL DISCLOSURE OF CRIME STATISTICS

Hope College annually prepares a brochure “Hope College Campus Security, Safety and You.” This brochure includes a statement of security measures, the annual crime statistics and is in compliance with The Jeanne Clery Disclosure of Campus Security Policy and Campus Crime Statistics Act. Copies of the report may be obtained at Campus Safety, Student Formation, Human Resources, and the Admissions Office.

The Jeanne Clery Disclosure of Campus Security Policy and Campus Crime Statistics Act (20 USC § 1092(f)) is a landmark federal law, originally known as the Campus Security Act, that requires colleges and universities to disclose information in a timely manner about crime on and around their campuses. It also requires colleges to print and make available a report of specific categories of crimes on campus and in areas close to campus on an annual basis.

Questions about this information may be directed to Mike Kasher, Director of Campus Safety, 616.395.7770. The full report can be viewed online.

C. Dining Services and Board Policy

Dining Services strives daily to provide the best possible experience for our students, guests, and alumni. Our staff is continually seeking new products, methods, tools, and training which allows us to offer residential dining, retail, and catering programs like no other. You will be treated with respect and integrity. We will listen to your needs and find ways to meet them. To that end, we will do our very best to remain exceptional in our field and integrated with all of the other departments on campus.

Students living in residence halls are required to have a minimum of a 10-meal plan with the college Dining Services. The Unlimited plan is the best value and is recommended for all new students. Students living in off-campus residences or in college-operated apartments and cottages often choose to have a meal plan, but it is not required. An enhanced meal plan is available for these students called the 7+ meal plan. It provides seven meals per week (meals may be used in Phelps dining hall) plus one snack per day at Kletz Market and concessions.

Returning students may change their meal plan only during the first week of class of fall and spring semester. If a student wishes to cancel a meal plan or change the number of meals other than during the designated periods they may contact the Business Services office. 

Questions about Dining Services can be directed to dining@hope.edu or by calling 616.395.7930.

D. Drug and Alcohol Policy

View the complete Drug and Alcohol Policy

Hope College promotes a campus culture where each person can flourish. In that regard, we are committed to the personal, intellectual, and spiritual growth of all members of our community.

The use of illegal drugs and/or misuse or abuse of legal drugs or alcohol can inhibit personal development and is negatively correlated with academic success, job performance, and personal safety. We recognize the need for all members of our community to exercise prudence when engaging with drugs or alcohol, as any behaviors that work against our educational mission become behaviors of concern.

Hope College welcomes and supports the decision of any student or employee not to consume alcohol. Hope College seeks to emphasize education about choices, risks, and personal responsibility regarding the use of alcohol and other drugs. Hope College expects everyone to observe state and federal laws regarding alcohol and drug use, with particular attention to those that address underage drinking. Behaviors that create a risk of danger to the health and safety of themselves or others could be subject to disciplinary action. Anyone found in violation of our policies and/or the law will be held accountable for his/her choices.

Hope College is a dry campus, with very few exceptions, as well as a drug-free campus. Although medicinal use (at age 18 and above) and recreational use (at age 21 and above) of marijuana is legal in Michigan it is still illegal at the federal level. As a recipient of federal funds, Hope’s campus prohibits possession or consumption of marijuana for any reason on campus.

Students or employees who are 21 or older are free to make decisions when off campus about whether or not to consume alcohol or recreational marijuana. Anyone hosting off-campus gatherings is responsible to ensure that all guests observe county, city, state, and federal laws.

Policy Statement

Hope College is committed to the elimination of drug and/or alcohol misuse and abuse and forbids the use, possession, or transfer of illegal drugs and alcohol in the workplace and in all learning environments.

In compliance with the Drug-Free Workplace Act (41 U.S.C. 701) and the Drug-Free Schools and Communities Act (20 U.S.C. 1145g), the unlawful manufacture, distribution, dispensation, possession, or use of a controlled substance or alcohol on property owned or controlled by the College or as part of any College-sponsored program or activity off campus is strictly prohibited, unless specifically permitted for legitimate business purposes.

Violation of this policy constitutes grounds for disciplinary action up to and including termination of employment. For students, disciplinary consequences are set forth in the Student Behavior Code.

Reason for Policy

Drug and alcohol use or abuse may pose a threat to the health and safety of Hope College students, staff, and community members, and to the security of our equipment and facilities. The risks associated with the use or abuse of drugs or alcohol are numerous and include physical and mental impairment and effects on employees’ or students’ professional and personal lives. Use or abuse of drugs or alcohol can negatively impact job or academic performance and attendance and can jeopardize continued employment or status as a student. This policy is designed to maintain a drug-free work and learning environment and to comply with the requirements of local, state, and federal laws.

Entities Affected By This Policy

Persons covered by this policy include employees, students, applicants for employment, persons employed on the premises of the College as independent contractors, vendors, and any persons on campus and/or participating in or attending College-sponsored programs or activities.

This Policy Covers the Following Substances

  1. Alcoholic beverages of any kind.
  2. Controlled or illegal drugs or substances (including hallucinogens, barbiturates, depressants, stimulants, cannabinoids, opioids, club drugs, synthetic analogs, dissociative drugs, and any other compounds or drugs whose use, possession, or transfer is restricted or prohibited by either state or federal law). The use of such drugs or substances is considered prohibited “misuse” under this policy.
  3. Any substance which influences an employee in a way which jeopardizes the safety of the employee or other employees or hinders the employee’s ability or any other employee’s ability to perform work responsibilities.

EXCEPTIONS

  1. Drugs prescribed by any person licensed to prescribe or dispense controlled substances: Drugs used in accordance with their instructions for medicinal purposes are not prohibited unless they cause side effects that may impair a student’s ability to participate in the education programs and activities of the College properly and safely or an employee’s capability to perform work responsibilities properly and safely. If an employee feels that the side effects of prescription medication may jeopardize his/her ability to perform the job safely, the employee should consult with his/her supervisor. The supervisor shall consult with Human Resources to determine whether temporary placement in another position is necessary, or whether another accommodation is possible.
  2. The possession or use of both recreational marijuana and medical marijuana is prohibited in any College program or activity, even if off-campus. Legal use of recreational or medical marijuana off-campus (when not affiliated with a College program or activity) is not subject to this policy unless it impairs job or academic performance, or has other side effects that may impair a student or employee’s ability to complete work responsibilities or participate in the educational programs of the College properly and safely.

E. Emergency contact Policy

The issue of student safety and well-being is very important to the Hope College community. For this reason, we ask that students help us by supplying (and regularly verifying) Emergency Contact Information (ECI).

Hope College will use Emergency Contact Information (ECI) to contact students or other trusted contacts when there is a sudden unforeseen crisis that can cause physical or environmental damage, and requires immediate action.

  • A critical medical situation in which the person’s well-being is at risk; a serious or life-threatening injury, a serious car accident, or a serious illness.
  • A potential threat to the person’s safety or security when participating in a college-sponsored activity.
  • A serious and threatening situation on campus.

Students are strongly encouraged to enter themselves as an emergency contact in order to receive emergency text messages to their cell phones. Additionally, students are encouraged to enter contact information for at least one parent or guardian to be contacted in case of an emergency. Finally, students are allowed to share separate contact information for a person they would like contacted should there be a concern about their whereabouts. This may or may not be the same person listed as the emergency contact person.

Questions about the Emergency Contact Information Policy may be directed to the Dean of Students office at 616.395.7800.

ENTERING EMERGENCY CONTACT INFORMATION IN the hope app

NEW STUDENTS ENTERING INFORMATION FOR THE FIRST TIME
  • Open your Hope App or browser (app.hope.edu/dashboard)
  • Click "My College Account" to expand the left side menu
  • Click "Profile Information"
  • Log in using your Hope email address
  • Click "Personal Information"
  • Scroll to "Emergency Contact" and click "Add New" 
  • For "1" enter information for yourself with a cell phone number and "Add"
  • Click "Add New" again
  • For "2" enter information for at least one parent/guardian
  • Click "Add" and repeat based on number of preferred emergency contacts

Students have the ability to supply emergency contact information for a "Missing Person Contact." This person can be different from the parent/guardian contact and will only be contacted if there is a concern about the student's whereabouts. If you would like to designate a separate "missing person contact" add them to your emergency contact list and select "missing person contact" as their relationship to you.

CONTINUING STUDENTS UPDATING INFORMATION
  • Open your Hope App or browser (app.hope.edu/dashboard)
  • Click "My College Account" to expand the left side menu
  • Click "Profile Information"
  • Log in using your Hope email address
  • Click "Personal Information"
  • Scroll to "Emergency Contact" and click the pencil icon next to your contact info
  • Each student should have at least 2 entries (more is better)
  • At least one parent/guardian should be listed as a secondary contact

Students have the ability to supply emergency contact information for a "Missing Person Contact." This person can be different from the parent/guardian contact and will only be contacted if there is a concern about the student's whereabouts. If you would like to designate a separate "missing person contact" add them to your emergency contact list and select "missing person contact" as their relationship to you.

F. FEDERAL EDUCATIONAL RIGHTS AND PRIVACY ACT
GENERAL GUIDELINES GOVERNING KEEPING OF STUDENT RECORDS

Records are kept in the various offices of the college in the interest of its students and alumni. It is the intention of the college that the data entered and the documents are kept in each student’s files as well as any subsequent release of information contained within it should be determined by what is in the best interest of the student. Hope College determines to reflect this attitude in its records-keeping policies and consequently has adopted the following guidelines for the creation and maintenance of student records in its offices.

The college supports the Family Educational Rights and Privacy Act of 1974, and this statement of policy incorporates the rights accorded and the privacy guaranteed to the student by this Act.

Records information is classified into two categories, public and confidential. Public or directory information includes the following data:

  • Name
  • Telephone number
  • Name of parent or guardian
  • Date of attendance
  • High school attended
  • Local and permanent address
  • Teacher certification
  • Degrees and dates of degrees
  • Awards and honors received


Unless the student requests in writing that such public information be withheld, public/directory information is available to anyone. It should be noted, however, that the college does try to exercise some restraint in the release of public information and tries to ensure that such information is not released indiscriminately, without regard for the student’s welfare. All other information collected and stored on a student is considered to be confidential. The confidentiality of this information is guaranteed to the student and will be released only upon the written consent of the student.

To view the complete Federal Educational Rights and Privacy Act (FERPA) please go to the following website: https://hope.edu/offices/registrar/policies-resources/ferpa.html.

G. LOSS OF STUDENT ELIGIBILITY FOR FEDERAL AID DUE TO DRUG CONVICTION

The Higher Education Amendments of 1998 include a student eligibility provision related to drug offenses. A student is ineligible for federal student aid if convicted, under federal or state law, of any offense involving the possession or sale of a controlled substance during a period of enrollment in which federal student aid was received. Federal aid can be grants, student loans, and/or college work-study. The period of ineligibility begins on the date of conviction and lasts until the end of a statutorily specified period. The student may regain eligibility early by completing a drug rehabilitation program or if the conviction is overturned.

Section 484, Higher Education Act of 1965, detailing the suspension of eligibility for drug-related offenses and rehabilitation, follows:

SUSPENSION OF ELIGIBILITY FOR DRUG-RELATED OFFENSES

In general, a student who has been convicted of any offense under any Federal or State law involving the possession or sale of a controlled substance shall not be eligible to receive any grant, loan, or work assistance under this title during the period beginning on the date of such conviction and ending after the interval specified in the following table:

If convicted of an offense involving:

The possession of a controlled substance:

The ineligibility period is:

First Offense 1 year
Second Offense 2 years
Third Offense Indefinite
The sale of a controlled substance:

The ineligibility period is:

FIRST OFFENSE 2 years
SECOND OFFENSE Indefinite

Rehabilitation: A student whose eligibility has been suspended under paragraph (1) may resume eligibility before the end of the ineligibility period determined under such paragraph if the student satisfactorily completes a drug rehabilitation program that complies with criteria prescribed in the federal regulations, and includes two unannounced drug tests; or the student successfully passes two unannounced drug tests conducted by a drug rehabilitation program that complies with the criteria prescribed in the federal regulations; or the conviction is reversed, set aside, or otherwise rendered nugatory.

Definitions: In this subsection, the term “controlled substance” has the meaning given the term in section 102(6) of the Controlled Substances Act (21 U.S.C.802(6)).
This subsection was added by section 483(f) of the Higher Education Amendments of 1998 (H.R. 6).

Questions about this policy may be directed to the Office of Financial Aid, 616.395.7765.

H. Missing Person Policy

A student at Hope College will be considered missing:

  • If after 24 continuous hours a student’s location is not known and with reasonable inquiry cannot be determined where they are.
  • A student is missing when their behavior is contrary to an established pattern or there are unusual circumstances that may have contributed to their absence.

Official notification procedures of missing persons:

Any individual on campus who has information that a residential student may be a missing person should notify Campus Safety or a Residential Life staff member as soon as possible.

Campus Safety will gather all essential information about the residential student from the reporting person and from the student’s acquaintances (description, clothes last worn, where a student might be, who the student might be with, vehicle description, information about the physical and mental well-being of the student, up-to-date photograph, class schedule, etc.) Appropriate campus staff will be notified to aid in the search for the student.

If the above actions are unsuccessful in locating the student or it is apparent immediately that a student is a missing person (e.g. witnessed abduction), Campus Safety will notify the appropriate law enforcement agency within 24 hours to report the student is a missing person and the law enforcement agency with jurisdiction will take charge of the investigation, regardless of whether the student has a confidential contact person, is above 18, or is an emancipated minor.

No later than 24 hours after determining that a residential student is missing, the Dean of Students or designee will notify the appropriate parties (for students 18 and over) or the parent/guardian or designated missing person contact (for students under the age of 18) that the student is believed to be missing.

Each Hope College student that lives in an on-campus student housing facility has the option to register a confidential contact person to be notified in the case that the student is determined to be missing. To register a person to be notified, a student should log on to the secure area on plus.hope.edu, access the Personal Information section, select Update Emergency Contacts, and input the contact information for that person, and changing the relationship selection to “Missing Person Contact.” Only authorized campus officials and law enforcement officers in furtherance of a missing person investigation may have access to this information and contact the individual.

Questions about this policy may be directed to the Dean of Students office at 616.395.7800.

I. Policy: EQUAL OPPORTUNITY, HARASSMENT AND NONDISCRIMINATION

For full policy and glossary of terms, view the Equal Opportunity, Harassment and Nondiscrimination Policy.

1. Policy on Nondiscrimination

Hope College adheres to all federal and state civil rights laws and regulations prohibiting discrimination in private institutions of higher education.

Hope College affirms the dignity of all persons as made in the image of God. Hope College is committed to being a welcoming, vibrant and caring academic community where academic excellence and the pursuit of knowledge are strengthened by our commitment to diversity, equity, and inclusion; and grounded in the historic Christian faith, where the full humanity of all may flourish in an environment in which there is room for different perspectives that bring people together. It is the policy of Hope College not to discriminate on the basis of age, disability, ethnicity, familial status, genetic information, height, national origin, race, religion (except in the event of a bona fide occupational qualification), sex (including gender expression, gender identity, pregnancy, sexual orientation), theological perspectives (e.g., conservative, progressive, traditional), veteran status, weight or any other legally protected attribute, status or characteristic.

Our commitment to an equitable and inclusive place of learning, living, and working together, and to prevent discrimination and harassment, is the responsibility of all members of the Hope community.

This policy covers nondiscrimination in all the College’s programs and activities, including employment, admissions, and access to educational opportunities.

Therefore, any member of the Hope College community whose acts deny, deprive, or limit the educational or employment or residential and/or social access, benefits, and/or opportunities of any member of the Hope College community, guest, or visitor on the basis of that person’s legally protected attribute, status or characteristic listed above is in violation of the Hope College policy on nondiscrimination. Hope College also provides accommodations to individuals with disabilities.

When brought to the attention of Hope College, any such discrimination will be promptly and fairly addressed and remedied by Hope College according to the appropriate grievance process described below.

The following individual has been designated to handle inquiries regarding the College’s nondiscrimination policies:

Cara Maat
Associate Dean for Community Belonging and Title IX Coordinator
DeWitt Student Cultural Center 107C
141 East 12th Street
Holland, MI 49423
616.395.6816
maatc@hope.edu 

J. SMALL UNMANNED AIRCRAFT SYSTEM (UAS)/DRONE POLICY

To provide a safe and productive environment for such activity, all use or control of unmanned aircraft systems (UAS) taking place within or above the boundaries of Hope College shall fully comply with:

  • Current Federal Aviation Administration (FAA) regulations;
  • Any local or state laws regarding use of such devices;
  • All guidelines established by the Academy of Model Aeronautics (AMA) and the "Know Before You Fly" initiative.
  • All UAS activity must be pre-approved by Hope College. The use of drones and model aircraft for hobby or recreational use on Hope College property is not permitted. Drones used for official college educational and research purposes shall follow the Commercial Use application process.

For commercial use (as defined by the FAA but always inclusive of any use for compensation or in connection with a business or employment), authorization from Campus Safety shall be requested no less than 10 days prior to UAS activity via a Small Unmanned Aircraft System (UAS)/Drone Application. Applications must include:

  • Name of requesting business entity;
  • Name, address of operator;
  • The phone number at which the operator can be reached during flight activity;
  • UAS make, model, and serial number;
  • Date, duration, and boundaries of flight activity;
  • Description of the commercial nature of the operation;
  • Certificate of insurance demonstrating coverage for requested UAS activities (Additional Insured coverage may be required);
  • Proof of compliance with then-current FAA regulations (copies of registration, operator certification, Certificate of Waivers, etc.);
  • Any other details requested;

In situations where there are extenuating circumstances that do not allow the time required to be met, the Director of Campus Safety or their designee can authorize the use permit. All other requirements must be followed without exception.

Use of UAS at Hope College athletic events and athletic events taking place on college property is restricted to pre-approved commercial use as outlined above.

Resources

K. SMOKING POLICY

Hope College is a smoke-free campus.

Federal and state laws prohibiting the possession or use of tobacco by anyone under the age of 21 were implemented in December 2019. Possession and/or usage of tobacco and/or e-cigarettes is not permitted for anyone under the age of 21.

Tobacco and/or e-cigarette usage will not be permitted in any campus-owned or -leased building, in any residence hall, apartment, or cottage, on any campus walkway or green space, or outside in college parking lots.

Tobacco and/or e-cigarette usage is permitted in private vehicles (including those parked in college lots) and on public right-of-ways away from building entrances. Please adhere to the 25-foot distance and dispose of any tobacco or smoking materials appropriately before reentering the campus area.

The college is supportive of tobacco use cessation programs and will work with students seeking help with their tobacco habit. Please contact the CAPS and/or Health Center for more information.

L. STUDENT TRAVEL POLICY

All students who travel any distance from the College as part of a curricular and/or co-curricular activity must register their trip with the Student Formation Office.  Below is a listing of the necessary forms that need to be completed and turned in prior to travel. *Note: It is the student and/or program leader’s responsibility to ensure that all required documentation is completed and submitted by the required deadlines. Failure to comply may result in the student's removal from and/or cancellation of the program.

The following forms can be found online at the Risk and Responsibility website: 

One-Day Programs/Trips

Form Destination
Assumption of Risk and Release for One Day/One Overnight Program Submit to the Student Formation Office at least 48 business hours before leaving.
Emergency Medical Info Card Each student should complete and carry one of these cards. For cards, stop by the Student Formation Office.

One Overnight Program/Trips

Form Destination
Eligibility to Participate Submit to the Dean of Students at least 72 business hours before leaving.
Assumption of Risk and Release for One Day/One Overnight Program Submit to the Student Formation Office at least 72 business hours before leaving.
Emergency Medical Info Card Each student should complete and carry one of these cards. For cards, stop by the Student Formation Office.
Student Off-Campus Program Responsibilities Take original forms with you. Send copies to the Student Formation Office.

Two or More Nights Programs

Form Destination
Eligibility to Participate Submit to the Dean of Students at least 72 business hours before leaving.
Assumption of Risk and Release for Two or More Nights Program Submit to the Student Formation Office at least 72 business hours before leaving.
Itinerary Submit an itinerary for the trip using the online itinerary form.
Medical and Mental Health History Take original CONFIDENTIAL forms with you. Leave copies with department secretary in a sealed envelope.
Emergency Medical Info Card Each student should complete and carry one of these cards. For cards, stop by the Student Formation Office.
Student Off-Campus Program Responsibilities Take original forms with you. Send copies to the Student Formation Office.

M. Technology Usage Policy

View the full Technology Usage Policy online.

The purpose of the Technology Usage Policy is to inform and educate all of us at Hope College of the rights and responsibilities associated with our shared use of College Technology Resources, encouraging transparency and common understanding.

Introduction

Hope College is committed to providing integrated and comprehensive technologies to enhance teaching and learning and to improve productivity and support a residential student community. Hope provides students, faculty and staff with access to a wide range of computing resources, digital information and communication networks to support the academic, research and administrative functions of the College.

This policy strives to provide a balanced approach between user rights and responsibilities with appropriate use of College Technology Resources. Students, faculty, staff, and anyone else authorized (see the “Authorized Users” provision below) to use College Technology Resources are responsible for reading, understanding and complying with this Technology Usage Policy.

Use of the College Technology Resources

The College operates on a trust basis, assuming that the community uses College Technology Resources acceptably and with integrity. Acceptable uses of College Technology Resources include those which (i) enhance teaching, learning, research, scholarship, creative activity, and service, (ii) enhance co-curricular activities and residential life, (iii) support internal and external communication and collaboration in concert with the College’s mission, and (iv) promote productivity and the official work of students, faculty, staff, offices, departments, recognized student and campus organizations and agencies of the College, and professional and scholarly associations.

Acceptable uses of College Technology Resources comply with the Expense and Resource Stewardship Policy and the College’s Social Media Guidelines. All usage and communication by College employees and students must comply with employee and student handbooks.

The College strives to protect the privacy of its users and supports the use of technology for the free expression of ideas. As an academic community, the students, faculty, and staff of the College must respect the privacy of data, respect the rights of others, honor Invention and Patent policies, and adhere to the College’s copyright policy and guidelines, remembering that the same provisions of copyright ownership and fair use that apply in the print environment apply to digital resources including the use of computer software, library online databases and data files such as text, audio, graphics, video, etc.

Prohibited uses include, but are not limited to, uses that:

Infringe On the Rights of Other Users
  • Unauthorized access to non-public (confidential) information and email, voice mail, or other communications intended for others, including sharing or revealing individual or organizational authorizations and passwords.
  • Use of College Technology Resources to impersonate another individual or entity.
  • Harassing communication; any communication sent to individuals that is abusive, threatening, or discriminatory toward the recipient or others, or that otherwise violates the College’s Equal Opportunity, Harassment, and Non-Discrimination Policy or behavior policies in Employee and Student Handbooks.
Are Harmful to the System
  • Interfere with the normal operation of computing systems and software by disrupting or degrading the performance of computer, network, website, or e-mail systems or consuming an unfair share of system resources.
  • Damaging any system by knowingly introducing computer viruses, worms, or spyware.
  • Unauthorized attempts to alter data files or systems.
  • Any action compromising or attempting to compromise the integrity or security of computer systems or networks, whether internal or external to campus
Are Inappropriate or Illegal
  • Unauthorized reproduction of copyrighted materials; infringement of trademark or patent law.
  • Actions that violate software license agreements.
  • Use of College email, web and other College Technology Resources for commercial and/or private gain, unrelated to or in competition with the direct business of the College.
  • Contractual obligations that violate the Expense and Resource Stewardship Policy.
  • Actions that violate the College’s Social Media Guidelines.
  • Implying in any way that the College is participating in political campaigns, campaign fundraising, or other political activity that is inconsistent with its 501(c)(3) status.
  • Use of technology to intentionally access, create, store or transmit pornographic or violence-oriented or harassment-oriented materials or websites unless for legitimate academic purposes.
  • Activity that violates state or federal laws, or College policies.

What should you do if you are aware of suspicious activity? Any suspicious activity may be reported to CIT at cit@hope.edu or 616.395.7670.

N. TIMELY WARNING/EMERGENCY NOTIFICATIONS

The college has a system in place for notifying the campus community when there is a matter of urgency that requires immediate attention. The college has the capability to send a text message to the cell phones of members of the campus community who register an emergency contact number. The campusmail email system allows for the dispatch of messages by the college to the Hope College email address of every student and employee. The college’s internal website (in.hope.edu) is also utilized for posting messages of importance. The college also has in place an emergency telephone calling tree for notifying departments and buildings of matters of importance such as severe weather alerts. Messages deemed important to an external audience are posted on the college’s website, hope.edu

APPROVAL AND IMPLEMENTATION

This Student Handbook was approved by the Campus Life Board for implementation starting in the 2025–2026 academic year.


Endnotes:

  1. Alcohol may be served at the Haworth Hotel at Hope College as well as the President’s home consistent with the terms of the Liquor License that is held by the Events and Conferences Office.
  2. Adapted with gratitude from Cornell University Student Code of Conduct.
  3. Students who are issued automatic letters of warning are afforded the opportunity to meet with the hearing officer who sends them their letter should they have any questions or wish to offer their perspective through the formal conduct process.
  4. Students who wish to have an advisor who is outside the Hope College community should discuss this with their judicial officer prior to the judicial review or hearing.
  5. Decisions are typically made within a week of the conclusion of the meeting with the judicial officer or hearing (all interviews completed). The student typically will be notified should the need to extend the investigation arise.
  6. In situations where there is a concern for the physical or emotional welfare of either party, the face-to-face meeting may be substituted with email statements.
  7. Advisors are generally members of the faculty, staff, or student body. Exceptions may be granted by the judicial officer.
  8. Similar to the advisor for the student, the advisor for the reporting party is typically a member of the faculty, staff, or student body. Reporting parties wishing to have an advisor who is not a member of the Hope community should discuss the rationale for the request and gain the consent of the student/faculty judicial board advisor prior to the hearing.
  9. Adapted, with gratitude, from the Pennsylvania State University
  10. Members of the general public who wish to have concerns addressed are encouraged to contact either Campus Safety (616.395.7770) or Student Formation (616.395.7800).
  11. Adapted, with gratitude, from Daemon College
  12. Adapted, with gratitude, from Calvin College
  13. Adapted, with gratitude, from St. Olaf College